Become a MacRumors Supporter for $50/year with no ads, ability to filter front page stories, and private forums.
Status
The first post of this thread is a WikiPost and can be edited by anyone with the appropiate permissions. Your edits will be public.
so the boards only need the correct firmware flashed onto it - with a Windows PC with a DP port

Thanks! Ok so that does explain it. Unfortunately I’ve tried both a windows 10 and windows 7 machine with display port and their flashing program supplied for the JRY-W9CHUD-AA1 doesn't recognise the card, in the supplied screenshots is shows it will detect the card instead it just says UNKNOW. Have tried a PC on windows 10 also windows 7, just power and display port connected. Hmm. Anyway thanks again for the reply. :)
 
WinISP (have tried a few versions) doesn't detect the card, but windows does. Doesn't detect the video card either. Does it need to be the only 'monitor' connected to the machine via Display Port? Might have to try screen sharing.
EDIT: Screen sharing didn't work either. Since WinISP doesn't detect the video card (in this case a GTX 1060) I will try and source another PC or video card.
 
Last edited:
Have tried an RTX 4070 vs the GTX 1060 tried prior, still doesn't detect in WinISP, GPU or attached 5K board. :/
Has anyone had this? Does the board have to be put into a special mode to enable flashing?
 
Second successful conversion. Switched from iMac PSU to LRS-150-24 (LRS-200-24 is a bit too big to fit nicely). Fits perfectly, silent, barely any heat. Perfect for a fanless setup. Connected through a molex directly to the iMac connector.
 

Attachments

  • IMG_9480 Large.jpeg
    IMG_9480 Large.jpeg
    283.9 KB · Views: 117
  • IMG_9477 Large.jpeg
    IMG_9477 Large.jpeg
    290.7 KB · Views: 134
  • IMG_9478 Large.jpeg
    IMG_9478 Large.jpeg
    318.4 KB · Views: 116
Hi Guys,

Very new to the forum but very intrigued by the idea of tearing apart and building my own iMac 5k monitor. I am in the market for one have locked in two models due to their great condition and pricing. The two I have in mind one are the 2017 5k version and the other being the 5k 2019 version. As for ease of use my ideal desires for the build would be as follows:

COMPATIBILITY TO MONITOR WITH M1 PRO
Camera and speaker functionality
TRUE 5K@60HZ
Best picture quality
Reasonable budget staying underneath $500 for the parts ONLY
The Less Parts the Better

Also, what are the advantages or disadvantages of starting this build in comparison buying the LG 5K Ultra. For me, this would be the preferred route with less money upfront in comparison to the Apple Studio, which is my personal favorite but not within my budget. Any personal tips and tricks from anyone would be greatly appreciated hope to start building this week if not sooner.
 
Also, what are the advantages or disadvantages of starting this build in comparison buying the LG 5K Ultra.
Welcome to the forum!
The advantage is you will have a glossy display, which has the same picture quality as the Apple Studio Display.
The disadvantage could be the wide bezels and the chin. Depends on what you are looking for. And it is difficult to add a camera.

Personally I love my 5k DIY Display, and the speakers sound good enough. I built it when my iMac had a hardware failure. I could have bought the Studio Display, but I do not want a display with an "iphone" inside, that needs to update its software.
Later i bought a used 32" Pro Display XDR as well.
 
Last edited:
Welcome to the forum!
The advantage is you will have a glossy display, which has the same picture quality as the Apple Studio Display.
The disadvantage could be the wide bezels and the chin. Depends on what you are looking for. And it is difficult to add a camera.

Personally I love my 5k DIY Display, and the speakers sound good enough. I built it when my iMac had a hardware failure. I could have bought the Studio Display, but I do not want a display with an "iphone" inside, that needs to update its software.
Later i bought a used 32" Pro Display XDR as well.
Thank you for the introduction! As for the DIY aspect, is there anything in particular you would recommend for the best functionality and that follows that same criteria. I am open to buying either 2017 or 2019 5k iMacs. Goal is to start and finish by the end of the month.
 
@thecraftycraven
"The two I have in mind one are the 2017 5k version and the other being the 5k 2019 version."

Either year is more of less identical, although the speakers are slightly redesigned (improved?) on the 2019.
For the screen what matters is how many hours it has been in use, and how hot the iMac was run during it's life.
Normal use is fine, but some screens do show slight degradation if they have had a hard life.

So the condition of the screen is the way to choose.

"COMPATIBILITY TO MONITOR WITH M1 PRO"
Compatibility is easy, all the available boards work with any Apple silicon Mac.
There is a list of all the available conversion boards in the first post on Page 1 of this thread.

"Camera and speaker functionality"
Since 2012 Apple has used a direct PCIe connection to their internal webcams. This only works with an original Mac logic board, so no post-2012 iMac camera is usable in a DIY conversion.

So you have four choices:
Internally fit a low quality USB 2 webcam from a 2009-11 iMac or an Apple Thunderbolt Display.
Internally fit a slightly better USB webcam kit from AliExpress.
Externally attach a better quality USB webcam to the top of the iMac case.
Or, for the best quality, use an externally mounted iPhone - using Apple's Continuity Camera feature.
This is the only way to get proper audio for a microphone in a DIY monitor.

For the Speaker, it is easy.
The original speakers can be connected to the audio output of any of the conversion boards - through a crossover kit.
But. The audio quality that you get is better the more expensive the conversion board... :D

"TRUE 5K@60HZ
Best picture quality"

All the boards do 5K/60 through the DisplayPort input. Some have USB-C inputs which use the DP protocol.
All have HDMI inputs, but some can only run at 4K/60 using HDMI.

The 2017/19 iMac screens will display the high quality P3 10 bit colour mode.
The cheapest board (the JRY-W9CUHD-AA1) will only run at 8 bits.

All the more expensive boards display 10 bits using DP (or USB-C).
HDMI is usually 8 bits, in all boards except the most expensive R1811 HDMI 2.1 version, which does 10 bits on all inputs..

"Reasonable budget staying underneath $500 for the parts ONLY
The Less Parts the Better"


If you include the price of the iMac in this, then you will only have the money left for the cheaper boards.

Basically, you get what you pay for, and the more expensive boards have better firmware (more user friendly, more fully featured).
For instance, the cheaper JRY-xxx boards don't fully implement DDC control, which means controlling brightness or volume from the Mac keyboard may not work, or work as expected.

Only the R1811 (or the older R9A18) has IR remote control, which means it is far easier to adjust the OSD. On the cheaper board you have to get the button strip mounted in an accessible position, which is not necessarily easily solved. 😉

The parts you need depend on the complexity of your conversion.
If you plan to use 3D-printed mounting parts then you have to source (or make) those.

Everything is described by previous builders in this thread.
You can use the search facility to find the info you need, or, if in doubt ask here.

You don't say whether you are using a MacBook Pro (or Air), and if you want to power it from the monitor.
That has to be taken into consideration - you need a more powerful PSU (which may need cooling).

Lastly. If all this planning and designing and executing a build is too daunting, then buying a good condition LG 5K Ultrafine is a good option.
You get 5K/60 10 bit using TB3, but only get 4K with non-TB3 USB-C or an adapter from HDMI/DP, and the fragility of the USB-C ports has been a problem.
It is a Thunderbolt 3 (only) monitor, which means it needs its own port on the Mac, and doesn't really share ports well connected to a dock.
But the 5K image quality is more or less identical to the original iMac, or a good DIY conversion.

"Goal is to start and finish by the end of the month."

That's do-able, but please, do take care...
With fragile electronics, one slip and everything could go up in a flash and puff of smoke... 😶
If you read through the thread, it.has.happened.
 
Last edited:
  • Like
Reactions: Pabo49
Ok... some T18 progress shots... 4 control buttons printed and working in the 4 USB-A slots (plus original power button connected) and other ports blanked, IEC power removed and replaced with a heavy duty DC input, screen taped into place and running up against my iMac Pro. I'll get some internal shots when I next have it open to finish off the extension ports which I am carefully cutting into the original RAM door.

So far so good - its been running all day on my desk for work and is imperceptibly close to the iMac Pro in brightness, colour and accuracy, whilst the panel seems to be running far cooler than the front or back of the iMac Pro (I opted for an external power brick so I can swap input to my caravan when needed).

Might stay this way a week or so before I go digging around in there for the final time though 😆
@jag001 , I really like how you did the display driver control buttons in the rear reusing the existing USB ports. Can you please tell me how you did it? What switches did you use and how did you choose to connect them to the control button board: To the button solder pads are directly to the wire harness? And how did you mount them? Did you use a 3D printer, and if so, have you published the files?

Thanks in advance for any help or ideas you can give!

P.S. This thread is really awesome! Thanks to all who have contributed.

 
I have a problem with the speakers again on the FA1, they just stopped working, I don't think I changed anything. The mute reverse doesn't seem to work. I can't get it to work. Any ideas? Could the crossover break already? :)
 
I have a problem with the speakers again on the FA1, they just stopped working, I don't think I changed anything. The mute reverse doesn't seem to work. I can't get it to work. Any ideas? Could the crossover break already? :)
Did you connect headphones? Or plug in a 3,5mm cable? That would prevent sound to the speakers
 
Hello everyone,

First off thanks to all the helpers here! Reading through all this hyped me to try to start a conversion (but also scared me a bit :) )

I'm still trying to compile all the information scattered through all the page to make a sumup post (with I suspect a lot a questions), it may help others too). I'll try to do this while my controller is in transit.

So for today the goal is just to order the correct one!

- I got my hands on a mid 2017 iMac (so support 10 bits, even if I'm not sure i'll see the difference)
- I will mostly use the screen with a Silicon Macbook Air (M3) but also with a windows gaming computer (but I don"t think i'll do 4K, i usually play 2k)
- Charging the laptop through USB-C is nice, not sure i'll do it (concerned about heat) but I want to keep that an option.

So it wraps up to 2 options
R1811
pros:
- has a remote, so no headache placing the ugly control panel if i'm correct
- lots of examples here
- better OSD
- Maybe better DDC support (will it work from windows ?)

con
--- Maybe more heat
--- Noisy fan => maybe extra budget / work (i'm not so crafty) to change the fan + may get more complex to keep this fan + the iMac one ?

JRY-W9RQUHD-SA1
pros:
- fanless
- i think i've seen more 3D print models for it here (or for the FAI, must be easily adaptable)
- cheaper
cons:
- I really dont care much about the OSD, i think i wont use it a lot. So none?

Thanks
Nico

PS : If it helps what i woule like to do depending on when my skills / tools limit me
P0 - Basic Display
P1 - USB-C Charge
P2 - Speakers and Cam
 
@braunico
Welcome to the thread. 👍

I don't think there is any significant difference in the amount of heat produced by the R1811 or JRY--SA1.
The power used by the R1811 may be slightly less than the SA1 – it depends on the screen brightness setting.

So the fan on the R1811 is just a design decision by the manufacturer, and any noise can be significantly reduced by undervolting the fan with a 150 ohm resistor.

Using the iMac's fan is optional, but if you are doubling the output of an internal PSU to use USB PD laptop charging a lot more heat is going to be generated.

When the OSD is needed it is much better to have easy (instant) access.
Because Mac keyboard control with DDC is far more stable on the R1811, and apps like Better Display offer much more control, this is an advantage.

I understand the SA1 is simpler to use with DDC control using Windows, as it's built into the OS, whereas MacOS needs one or more additional apps.

If you want to connect the DIY monitor to a gaming console, then the HDMI input is better on the R1811 HDMI 2.1 version.
There have been mixed reports on the SA1 with HDMI, but that probably needs more investigation.

So, as to the choice of board, the SA1 is capable of giving excellent picture quality using DP or USB-C.
It's audio amplifier is less powerful;
And we have less experience in understanding some of it's minor firmware quirks...

The R1811 has had a longer development history, and it better understood, but is more expensive.
It has a slightly better audio system.
 
Last edited:
@PaulD-UK
Thanks for your quick answer, as always.

Something that wasn't clear to my regarding the OSD is what it can do that DDC does not (and so why the controller needs to be accessible). From reading through the posts I suspect
- ON/OFF the card, but some bypass this to use the iMac button, what i intend to try. It's not really clear to me if it' shuts down the card or the whole PSU (which would be better as some reported PSU like the LRS-150 making some noise when idle). But i'll ask about that when I about to :)
- Switching input: but will the card auto-switch based on signal presence ?
- All brigthness colors and stuff : disabled when using BetterDisplay / MonitorControl ? (not sure on windows though)


Regarding sound i'll not use it with the macbook Air, as I understand the MB will be far superior.
When using the gaming PC i usually use a headset so it's really only backup sound when casually watching a YT video on the PC, i suspect 3W should be enough.
I was planning on using those crossovers from StoneTaskin , as they come prewired and I have seen a lot of issues due to cable inversion on the speakers :)
 
Last edited:
@benqo "I have a problem with the speakers again on the FA1, they just stopped working, I don't think I changed anything. The mute reverse doesn't seem to work. I can't get it to work. Any ideas?"

Did you manage to solve this?

If it's still not working you could try to Reset the FA1 board, which should set it back to Factory settings.

Here's a pic where to find it in the OSD, (select Other, at the bottom of the Menu).
 
Hello again

After hours of reading I'm finally ready to start my conversion, I have decided to go for the JRY-W9RQUHD-SA1 and end goal is
- Display
- USB-Charge
- Sound (no mic)
- Webcam (phase 2)
- Reuse native power cable + on/off button

I still have some newbie questions just to be safe and do not wait for delivery several times :)


1. PSU
1.1 I'm aiming toward the LRS-150-24, will it be enough for the whole setup or should i go with the 200 one?
1.2 It seems to fit well in the hard drive space, not sure why people are printing 3D mounts, but i'll see that when it arrives
1.3 I have read stuff about connecting ground to the case, but not all pictures show that well, am i correct to assume we must hook the ground to the case. (did not see that in pnwkayaker build)
1.4 This PSU surely fits nice, but apparts from that why is it better than the psu provided with the kit ?
1.5 Finally i need to find the DC connector. I understand I have to use aa 2.5x5.5mm male one, wire + to the inner center. And use a 22-24AWG cable ideally and 6A+ rated connector as @PaulD-UK stated. Quite hard to find, or maybe i do not look at the correct information. Would this do? or this ? Most I find are raed current 5A.

2. Crossovers
I know sound will be quite bad but its only for backup.
Most used the YLY-2088 speaker crossover kit but from my readings Balee 2.1 kit seems a better choice for the SA1. Plugin them seems fairly easy too.

3. Fan
I think i'll reuse the original fan like @Xarl-li or @ColeHarris did.
I am note sure if the SA1 board has a 12V output for the NA-FC1 or should i use some kind of conversion module?


3. Special enquiries :)
@pnwkayaker would you mind pointing me to the camera support you used? There are several on Printables. Thanks for all the other files (@Xarl-li too). You inspired me. Also i noticed you did a fanless build? Is it ok (with USB-charge?)
@ColeHarris I really like your build. Could you elaborate on the MOFSET to shut down fans (i assumed they would stop with the board anyway but maybe that's because how powered them from the PSU directly not from the board (if it's even possible) and the joystick stuff? Eventually share the printable?


When do I might do a recap post of everything I've learned as this thread is becoming quite long for newcomer.

Nico
 
As an Amazon Associate, MacRumors earns a commission from qualifying purchases made through links in this post.
I installed the a1419 display in the a1312 case. The difference is 1.5 mm, you need to extend it and the display will fit perfectly, and you can use magnets to have constant access to the insides.
 

Attachments

  • PXL_20250824_103814824.jpg
    PXL_20250824_103814824.jpg
    276.4 KB · Views: 56
  • PXL_20250824_103917629.jpg
    PXL_20250824_103917629.jpg
    184.8 KB · Views: 54
  • PXL_20250824_104434605.jpg
    PXL_20250824_104434605.jpg
    152.9 KB · Views: 57
@braunico

1. PSU. The 6.5 amps of the LRS-15-24 should be fine for charging a laptop at up to 60w.
If you need fast charge, then probably more power is needed.

The mains input to the case is grounded to the case, and should not be changed.
You need to ground the PSU earth terminal to the case, to ensure it is grounded.

The LRS-15-24 comes with a Datasheet that lists its failure rate (thousands of hours).
The PSU that the board vendors supply has no such information.
Early on in this thread there were reports of the supplied Chinese PSUs failing prematurely.

A 5A barrel connector will be fine if you supply the cable to the PSU.
If you fit a bigger PSU you will need a higher rated barrel connector, like the other on you linked to (up to 15A).

2. Crossovers. The Balee 2.1 crossover has better values for the components.
With the YLY-2088 if you leave jumper B connected (which may give the best sound), you are not using the inductor coil at all...

3. Fan. The iMac's original fan is specified to run at up to 1.2 amps. This is far to much to take from the video board...
Obviously it will use less power at a slow speed, but it is safer to take it's power from the main PSU, using a low cost 24v to 12V (or lower) buck converter.

I don't think the JRY--SA1 has any easy place to take a switched 12V feed from.

The Mosfet is driving a circuit to switch mains power toff on the PSU when the video driver board it switched off.
This needs to be done with proper quality components certified to run at 230V.

Take care to use properly EU-rated components (not sourced from AliEx) if you do this.
 
Last edited:
@gul1ver "I installed the a1419 display in the a1312 case."

As @Borzab did, earlier at the start of this thread.
I saw this post, but it is not clear whether the round edges match. I was convinced that if you make an insert at the bottom of 1.5 mm, you can perfectly install the display. There is a lot of space in the a1312 case, I plan to disassemble the mac mini and mark it inside. and use original magnets instead of glue.
 
The Mosfet is driving a circuit to switch mains power to the PSU when the video driver board it switched off.
Thanks @PaulD-UK can't thanks you enough.
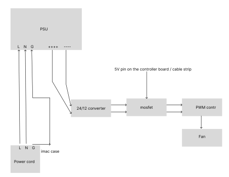
Not really sure what you mean by that though. From my understanding of Cole's build, here is what he is doing (see attachements).
So i suspect when turning off the board it shut's down the fans through the mosfet but i don't see how it could shut down the whole PSU (which would be nice).
It would required a mosfet before the entrance of the psu, but then the mosfet would shut down the PSU, not sure the on/off button would work (since the board is no longer on) to turn it back on. For this I was simply thinking a global switch outside of the build. Not sure it's really a problem the alim stays "on" if there is no power draw.

If you fit a bigger PSU you will need a higher rated barrel connector, like the other on you linked to (up to 15A).
Fast charge is not really needed but if I draw 90w + ~20(?) for the display, 150 seems still enough.
But since it's the same price if it fits a bigger PSU il always better to run a small % of capacity ?

Thanks a lot !

Edit : for the components

- 24/12 converter https://www.amazon.com/dp/B00LSEBYHU?ref=ppx_yo2ov_dt_b_fed_asin_title&tag=mrforums-20
- PWM controller
-- https://www.amazon.com/dp/B0DBT6B7PG?ref=ppx_yo2ov_dt_b_fed_asin_title&tag=mrforums-20
or this one on ali,
not sure if the Noctua NA-FC1 works here since it has no temperature probe?
- mosfet: something like this
 

Attachments

  • iMac5KMonitor-1.jpeg
    iMac5KMonitor-1.jpeg
    784.7 KB · Views: 77
  • Capture d’écran 2025-08-24 à 18.06.51.png
    Capture d’écran 2025-08-24 à 18.06.51.png
    111.6 KB · Views: 75
Last edited:
As an Amazon Associate, MacRumors earns a commission from qualifying purchases made through links in this post.
Register on MacRumors! This sidebar will go away, and you'll see fewer ads.