Become a MacRumors Supporter for $50/year with no ads, ability to filter front page stories, and private forums.
When you have low power consumption a silent system is the flip side of the coin, especially if coupled with a proper design. Noise level is something that really improve user experience and should never be underestimated, every time I turn on my Threadripper system I remember how important it is.
Lets be honest if you want silent PC you can make one, i prefer to have possibility of higher noise for higher performance especially with M series chips with super underpowered GPU.
 
A quiter pc is possible, as quite as an AS Mac not possible in my experience, not even close(I even replaced my PSU fan with Noctua to limit the noise). You can do whatever you want, but as soon as you throw in an high core count TR, a few power hungry GPU etc you can say goodbye to the noise comfort zone. Is simple physics, if a system needs 2000W it will need to dissipate accordingly, and that produces noise and heat.
 
A quiter pc is possible, as quite as an AS Mac not possible in my experience, not even close(I even replaced my PSU fan with Noctua to limit the noise). You can do whatever you want, but as soon as you throw in an high core count TR, a few power hungry GPU etc you can say goodbye to the noise comfort zone. Is simple physics, if a system needs 2000W it will need to dissipate accordingly, and that produces noise and heat.
It can be done with watercooling. You just have to be willing to have your water temp get in the high 50's, and have a large amount of radiator space.
 
A quiter pc is possible, as quite as an AS Mac not possible in my experience, not even close(I even replaced my PSU fan with Noctua to limit the noise). You can do whatever you want, but as soon as you throw in an high core count TR, a few power hungry GPU etc you can say goodbye to the noise comfort zone. Is simple physics, if a system needs 2000W it will need to dissipate accordingly, and that produces noise and heat.
If your system need 2000W you can’t compare it to 150W mac Studio.
 
Last edited:
Fast doesn't necessarily mean power hungry and noisy.

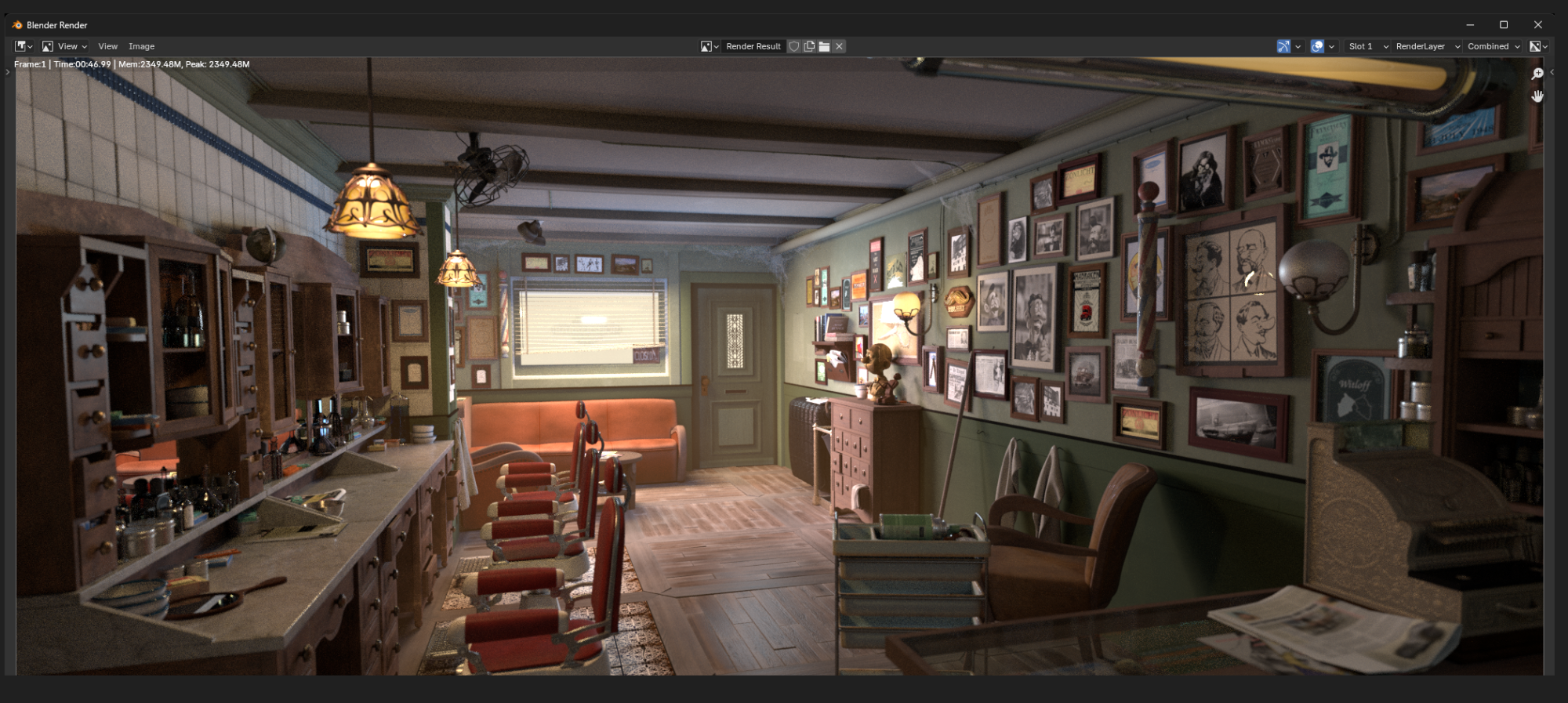
Just built a budget SFF PC with 7800X3D and 4080 Super (power limited to 150W vs default 320W) that does Blender Classroom at 9.92secs (similar to 3090 and about 2.2x faster than M2 Ultra that according to Apple has a max 295W power consumption) and Barbershop at 46.99secs with ~220W total system power consumption from wall. Silent except for occasional HDD seeks.

Curious to get hands on 4090 and upcoming 5000 series power limited vs Mac Studio.

1724970241665.png

1724970300580.png

1724975851501.png
 
Last edited:
  • Like
Reactions: komuh
Fast doesn't necessarily mean power hungry and noisy.

Just built a budget SFF PC with 7800X3D and 4080 Super (power limited to 150W vs default 320W) that does Blender Classroom at 9.92secs and Barbershop at 46.99secs with ~220W total system power consumption from wall. Silent except for occasional HDD seeks.

Curious to get hands on 4090 and upcoming 5000 series power limited vs Mac Studio.

View attachment 2410677
View attachment 2410686
The second photo I saw in a YT video on how ray tracing works.
 
Fast doesn't necessarily mean power hungry and noisy.

Just built a budget SFF PC with 7800X3D and 4080 Super (power limited to 150W vs default 320W) that does Blender Classroom at 9.92secs (similar to 3090 and about 2.2x faster than M2 Ultra that according to Apple has a max 295W power consumption) and Barbershop at 46.99secs with ~220W total system power consumption from wall. Silent except for occasional HDD seeks.

Curious to get hands on 4090 and upcoming 5000 series power limited vs Mac Studio.

View attachment 2410677
View attachment 2410686
View attachment 2410708
The M2 Ultra GPU doesn’t even come close to using 295 watts. It’s uses more like 90-100 watts.

Tho 295 Watts is every port and every core is maxed out on Mac Studio. The M4 Ultra should be interesting.
 
Fast doesn't necessarily mean power hungry and noisy.

Just built a budget SFF PC with 7800X3D and 4080 Super (power limited to 150W vs default 320W) that does Blender Classroom at 9.92secs (similar to 3090 and about 2.2x faster than M2 Ultra that according to Apple has a max 295W power consumption) and Barbershop at 46.99secs with ~220W total system power consumption from wall. Silent except for occasional HDD seeks.

Curious to get hands on 4090 and upcoming 5000 series power limited vs Mac Studio.

View attachment 2410677
View attachment 2410686
View attachment 2410708
That watt figure for Ultra is barely even reached by reviewers and those are measured too by wall outlet for the Mac and we know that there is quite a difference since you also need to calculate the efficiency PSU of the Mac itself. Increasing the memory usage ie big big 3D models would shoot up for the Ultra die with its massive RAM but faster rendering at this massive files compared to the 16GB RAM of that GPU.

Sensor testing shows that it is quite low. Especially for the CPU for the Ultra version.
 
Again the the 24 core CPU and 76 GPU when used together never reaches 295 watts in normal professional apps. It’s more likely a power virus result and it’s theoretical maximum that is stated.

It’s business as usual for some people. First a post with no relevance to the topic other than the old usual ”My PC is better than all your Macs”. Then they compare the max power usage of Mac Studio with the average power usage of their system in an app. 7800X3D has a max PPT of 162W. That CPU and GPU alone draw 312W at max, more power than the entire Mac Studio. The whole system draws even more at max.

Then they compare the old Blender on Mac with the latest on PC. That Blender result is 14 months old from Luke Mianis video with Blender 3.5. The latest Mac version is 4.2.1.

Then they compare the old M2 Ultra without RT cores with Nvidia instead of the latest M3 Max with RT cores.

Regarding M4 Ultra indeed the RT cores in M3 and M4 are really fast. This is from Geekerwan showing M3 Max is faster than M2 Ultra. Imagine M4 Ultra.

Skärmavbild 2024-09-01 kl. 05.58.58.png
 
Last edited:
Not too many influencers report total system power consumption from wall under GPU only load or GPU + CPU load but finally found one.

Anyhow, Mac Studio M2 Ultra PSU is rated at 370W, Apple also claims max total system power consumption without any peripheral attached is 295W for M2 Ultra 24C/76GPU and confirmed by independent reviewer at 280W for Blender GPU + CPU load at typical 31C sustained operating temperature. CPU only load is measured at 61.7W by another with powermetrics vs at wall so GPU only load is about 218W (280W - 61.7W) so comparable in total system power consumption for this workload but half the rendering performance of 7800x3d ECO mode + 4080 Super 150W power limited which is surprisingly king of performance per watt until probably Nvidia 5000 series.


MacStudioM2UltraPSURating.png


MacStudioM2UltraMaxPowerConsumption.png


Apple fans, start typing your angry comments now… M2 Ultra Mac Studio Review - YouTube and 1 m...png


M2UltraCPUPowerConsumption.png
 
Last edited:
Who would have thought that a GPU without hardware raytracing would be slower than a GPU with hardware raytracing. That's so weird.
 
  • Like
Reactions: Homy
Not too many influencers report total system power consumption from wall under GPU only load or GPU + CPU load but finally found one.

Anyhow, Mac Studio M2 Ultra PSU is rated at 370W, Apple also claims max total system power consumption without any peripheral attached is 285W for M2 Ultra 24C/76GPU and confirmed by independent reviewer at 280W for Blender GPU + CPU load at typical 31C sustained operating temperature. CPU only load is measured at 61.7W by another with powermetrics vs at wall so GPU only load is about 218W (280W - 61.7W) so comparable in total system power consumption for this workload but half the rendering performance of 7800x3d ECO mode + 4080 Super 150W power limited which is surprisingly king.

Could you please provide the wall power for your 4080 power limited setup under similar testing conditions? I’m curious to see a more informed comparison.
 
Not too many influencers report total system power consumption from wall under GPU only load or GPU + CPU load but finally found one.
You probably found it difficult to find one because it’s not a good way to measure devices. Unless your aim is to mislead people. Most reviewers try and avoid that.
Anyhow, Mac Studio M2 Ultra PSU is rated at 370W, Apple also claims max total system power consumption without any peripheral attached is 285W for M2 Ultra 24C/76GPU and confirmed by independent reviewer at 280W for Blender GPU + CPU load at typical 31C sustained operating temperature.
independent?
CPU only load is measured at 61.7W by another with powermetrics vs at wall so GPU only load is about 218W (280W - 61.7W)
Lol what?? You’re now mixing powermetrics measurements with wall measurements and subtracting one from the other to arrive at this bizarre figure. Use power metrics for both if you want to be accurate. Hint, the gpu does not use anywhere near 218 watts. Hilarious.
so comparable in total system power consumption for this workload but half the rendering performance of 7800x3d ECO mode + 4080 Super 150W power limited which is surprisingly king.
Right. Welcome to fantasy island.
Yes, I’m sure I’ll take a measurement seriously from someone who frames their numbers with “Apple fans, start typing your angry comments now”
 
Here are some other screenshots from LTT right after the one about power consumption which makes me seriously doubt those results for the power limited 150W 4080 Super.

Skärmavbild 2024-09-01 kl. 20.32.31.png
Skärmavbild 2024-09-01 kl. 20.32.44.png
Skärmavbild 2024-09-01 kl. 20.33.30.png
Skärmavbild 2024-09-01 kl. 20.33.54.png
Skärmavbild 2024-09-01 kl. 20.36.43.png
Skärmavbild 2024-09-01 kl. 20.37.00.png


In Blender M2 Ultra has 56.14% of 4090’s performance. It’s unclear which Blender test they used but the latest version back then was 3.6 and according to Open Data 4080 Super had 71.88% of 4090’s performance. A power limitation from 320W to 150 means this 4080 S has only 46.87% of its original performance. I don’t know how much it will be affected in reality but if we reduce the score of 9393.36 for 4080 S to 46.87% we get 4403 which is a bit better than 4060 Ti but 33.69% of 4090’s performance.

LTT also did a Blender Barbershop test back in Feb. Unclear which CPU they used but they got 66s for a stock 4080 S using 320W. How can then a 4080 S 150W be 19s faster than that?

Skärmavbild 2024-09-01 kl. 21.33.44.png


In the latest Blender 4.2 M3 Max 40c with RT cores scores 4258 vs 3268 for M2 Ultra 76c. I think a M4 Ultra 80c would score as high as 4090 or more.
 
Last edited by a moderator:
  • Like
Reactions: Exclave
Know the difference between CUDA vs OptiX.

BMW is 5.09secs at 219W total system consumption from wall so similar to Classroom and Barbershop in post #2380 and about 2.4x faster than M2 Ultra.

1725224723133.png
 
Know the difference between CUDA vs OptiX.

BMW is 5.09secs at 219W total system consumption from wall so similar to Classroom and Barbershop in post #2380 and about 2.4x faster than M2 Ultra.
This is a word salad. Could you perhaps expand on what you mean, with references preferably?
Also, are you criticising the content from the video you yourself quoted?

Understandable.
 
Last edited:
This is a word salad. Could you perhaps expand on what you mean, with references preferably?

Also, are you criticising the content from the video you yourself quoted?

Understandable.

Indeed! The post provides no details about how the test was done, if CUDA or OptiX was used in Blender and we’re the ones to blame and that need to learn? Are we supposed to read minds now? How about stop making misleading posts from the beginning?

FYI CUDA is faster for rendering simpler scenes or materials, OptiX is faster for complex scenes with reflections and refractions. Both are Nvidia tech.

Again the comparison between ”total system consumption from the wall” and Mac Studio’s max power consumption is totally wrong. The PC system’s total consumption is not its max consumption. It’s the power usage during the Blender test. The only relevant value is the Mac Studio’s total system consumption during the same Blender test, NOT its max power consumption. Why this obsession with the old M2 Ultra though? Of course to show the Mac in a bad light. I already posted result from Geekerwan showing M3 Max 40c with RT cores took 9s for the same BMW OptiX test, 3s faster than M2 Ultra 76c. Of course still not as fast as 5s but it also uses only 65-140W as total system consumption during different tests with the internal display included. So 1.6 - 3.4 times less power for 1.8x less performance.

Skärmavbild 2024-09-02 kl. 07.04.55.png

Skärmavbild 2024-09-02 kl. 07.19.21.png


From now on I wouldn’t believe a word in posts that lack credibility in following ways unless a video of the test is provided with detailed information. Otherwise the discussion will be just going in circles as usual.

- No source links to make it hard to fact check
- Mixing and matching different kinds of unrelated old and new data together
- Always trying to compare the worst numbers for Mac with the best for PC
- No details about how the test was done

Btw here is another interesting comparison. A Koenigsegg Jesko Absolut is 330 times faster than a Mac Studio M2 Ultra on a road but if you put the Mac Studio in the Koenigsegg the M2 Ultra can be as fast as the car.
 
Last edited:
  • Love
Reactions: Romain_H
Indeed! The post provides no details about how the test was done, if CUDA or OptiX was used in Blender and we’re the ones to blame and that need to learn? Are we supposed to read minds now? How about stop making misleading posts from the beginning?

FYI CUDA is faster for rendering simpler scenes or materials, OptiX is faster for complex scenes with reflections and refractions. Both are Nvidia tech.
I snipped a bunch. Has Nvidia allowed Cuda to run on the RT cores now? I thought that was the whole point to Optix.
 
I snipped a bunch. Has Nvidia allowed Cuda to run on the RT cores now? I thought that was the whole point to Optix.

Not from what I can find. What makes you to say that? I didn't say anything about Cuda on RT cores.
 
Last edited:
FYI CUDA is faster for rendering simpler scenes or materials, OptiX is faster for complex scenes with reflections and refractions. Both are Nvidia tech.

I guess I was confused. Are there scenes where CUDA renders faster than Optix?

I think I answered that too? I'm not a Blender user myself but this blog by a long-time user can be helpful.

 
Last edited:
I think I answered that too? I'm not a Blender user myself but this blog by a long-time user can be helpful.

Are you sure that was actually written by a human? It's very repetitive and meanders all over the place, reeks of LLM generated slop.

It gives no evidence that CUDA is better for simple scenes, it just asserts that it is. I personally doubt that claim a lot. CUDA is a GPGPU API targeted at utilizing compute shaders. As far as I know it doesn't take advantage of raytracing cores at all, so if you're using Blender on a NVidia GPU which has RT, you should probably always use OptiX.
 
Register on MacRumors! This sidebar will go away, and you'll see fewer ads.