All of the LEDs you saw come on are part of the standby/powerup circuitry. They are always powered any time 28v is plugged in, so seeing them come on immediately is normal. When they went out, this was caused by voltage being removed from the LEDs somewhere. Either a chip they rely on getting damaged, a fuse blowing in the external PSU, or OCP tripping in the external PSU.
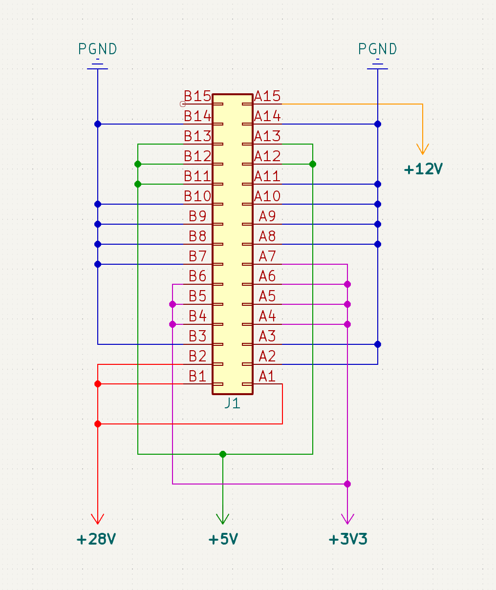
The FETs you picture are the high side FETs for the 5v rail. If they failed short D/S, that could have applied 28V to anything on the 5V rail. That could be why the CS5165 smells bad. It is possibly dead, and depending on the status of the high side FETs on the CPU card, it could have damaged the CPU itself as well.
These could have failed for a number of reasons. If a FET was installed backwards, I would expect it to blow nearly the moment it was plugged in. A backwards FET would have also applied 28V to the gate driver and blown the LTC1628; the fact that the green standby LED came on makes me think this is unlikely. It is still possible though depending on the path the power ultimately took and the resistances involved. A FET could have also been damaged by excessive heat during soldering. FETs can generally tolerate a good amount of soldering heat, but all parts do have a max spec for soldering temperature where things could get damaged.
A small ball of solder could have floated off when soldering with paste and shorted something near the LTC1628. If something got shorted around the gate drivers, the FET could have been held open permanently after the controller powered up. There is also a very small chance that you got a defective/damaged FET to begin with or it was damaged by ESD during handling.
The FETs you picture are the high side FETs for the 5v rail. If they failed short D/S, that could have applied 28V to anything on the 5V rail. That could be why the CS5165 smells bad. It is possibly dead, and depending on the status of the high side FETs on the CPU card, it could have damaged the CPU itself as well.
These could have failed for a number of reasons. If a FET was installed backwards, I would expect it to blow nearly the moment it was plugged in. A backwards FET would have also applied 28V to the gate driver and blown the LTC1628; the fact that the green standby LED came on makes me think this is unlikely. It is still possible though depending on the path the power ultimately took and the resistances involved. A FET could have also been damaged by excessive heat during soldering. FETs can generally tolerate a good amount of soldering heat, but all parts do have a max spec for soldering temperature where things could get damaged.
A small ball of solder could have floated off when soldering with paste and shorted something near the LTC1628. If something got shorted around the gate drivers, the FET could have been held open permanently after the controller powered up. There is also a very small chance that you got a defective/damaged FET to begin with or it was damaged by ESD during handling.

