Today, I tried to find out if Apple's Mac OS and OS X are written in Assembly language and if possible with a disassembler able to disassemble and reverse-engineer the code.
Yes, Welcome ! What web browser do you use for your everyday internet use, and also are you able to load most if not all sites ? Try this one and tell me if it works: www.penfed.comUsed my 17" PowerBook G4 for general web browsing, looked around these forums and decided to make an account on here
The PowerBook is my main laptop, so it gets used almost every day.
And how old were you in 1999?Well, I built up this box for Leopard so it was a stretch to think OS9 would play nice with its component choices. I think I’ll partition the graphite with 3 partitions - os9/cheetah/tiger. Since my Go to is typically leopard, I’ll intentionally not put that on this graphite. I’ll stick with os9 era hardware upgrades to try & minimize the Jank & stay compatible/functional across os’s. Means I’ll be playing most games in 16bit 800x600 like it’s 1999 again but will be a nice trip down memory lane since a much younger me was in fact slaying the pubs with 16bit color at 800x600 in 1999.
I use Leopard Webkit mostly and InterWebPPC for sites that don't load in LW. I've had no problems with any sites for now and yes, penfed loads in Leopard Webkit.Yes, Welcome ! What web browser do you use for your everyday internet use, and also are you able to load most if not all sites ? Try this one and tell me if it works: www.penfed.com
Help yourselfHonestly, I don't know yet![]()
You can safely assume that no-one in their right minds writes anything that complex in assembly.Also, trying to figure out how to disassemble LWK to inject updated certs, if it’s even possible. Does anyone know if LWK was written in assembly or C++ ?
None of the certificates supplied with LWK have expired yet.Also, trying to figure out how to disassemble LWK to inject updated certs, if it’s even possible. Does anyone know if LWK was written in assembly or C++ ?
My wife and I play somewhat frequently. Still one of my favorite games, to this day.anyone still playing battlefield 1942 online?there are still servers online wich you can play imidently
Actually, how do I update TLS ?None of the certificates supplied with LWK have expired yet.
Actually, how do I update TLS ?
Beautiful.[iBook G3]
That is not what I had in mind, I mean actually disassembling it and writing new TLS versions ? and then reassembling it. Basically make LWK work again without squid or proxy.![]()
Fix for broken HTTPS / TLS / Certificates in Leopard-Webkit
So after applying @Wowfunhappy 's squid proxy package on Snow Leopard to help resolve some minor issues, i got the idea to build squid4 via macports on Leopard. sudo port -v install squid4 +ssl_crtd It worked! Leopard-Webkit can once again access sites that it had previously not been able to be...forums.macrumors.com
I don't know whether anything is remotely possible with OpenSSL - it's been translated for the Amiga platform:
Insane amount of work if done like this. Completely unfeasible unless someone has literally millions of dollars to spend.That is not what I had in mind, I mean actually disassembling it and writing new TLS versions ? and then reassembling it. Basically make LWK work again without squid or proxy.
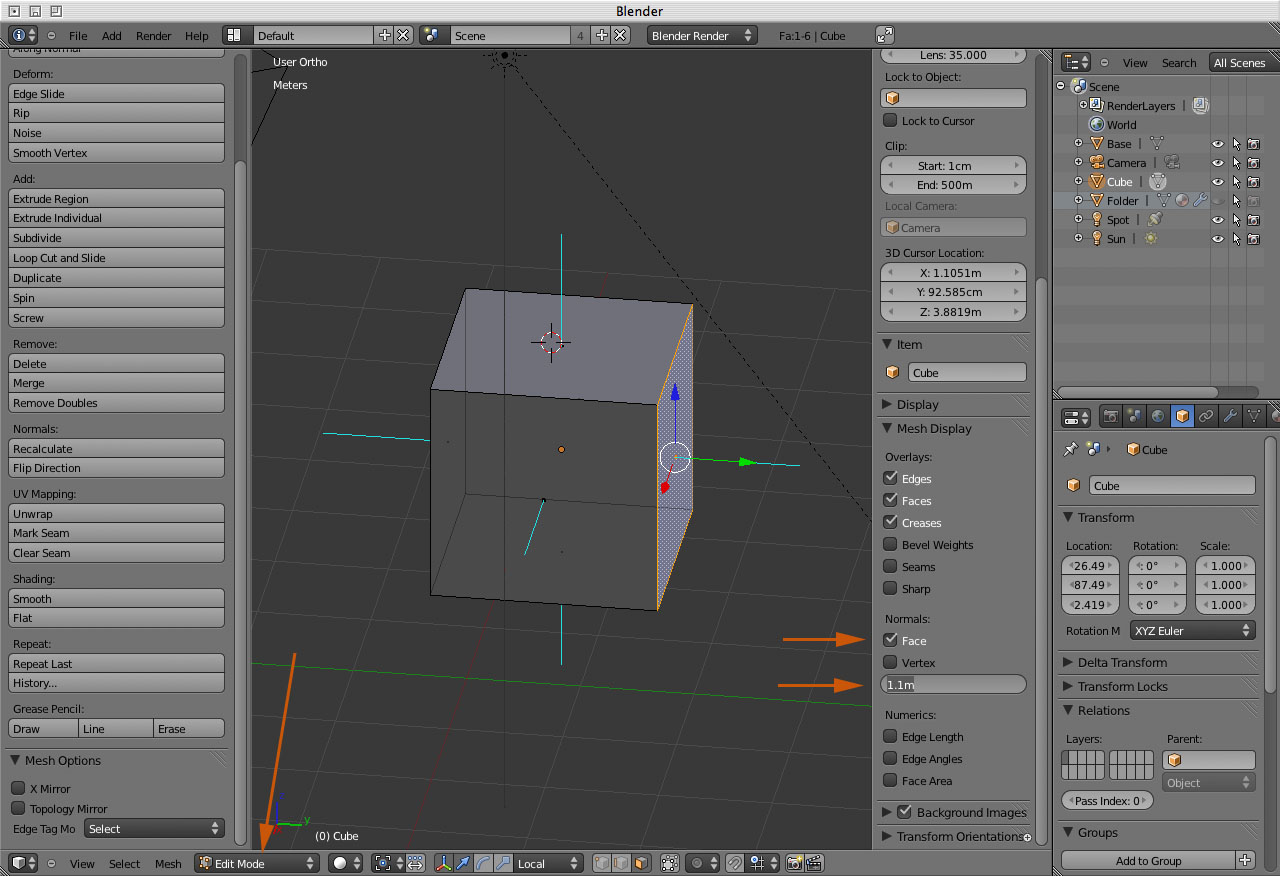
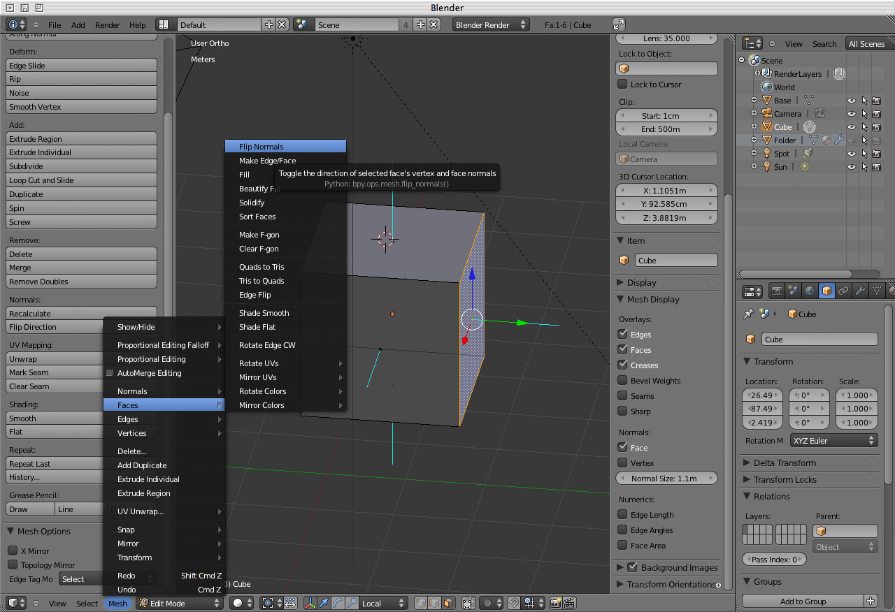
There is a way to flip the faces normals. What Blender version are you using ?![]()
Made a set of icons that all more or less look like this. Mostly an excuse to learn how to do materials in Blender. For some reason, the model prior (a G4 tower) had all of its faces inside out and I couldn't get them the right way around.
Select your object, and go in Edit mode. Then in Mesh Display in the option bar (n key), tick Face, you will see the mesh normals (blue lines from the center of the faces), if you can't see them properly you can adjust their display length.@galgot 2.56b, I saw that option too but I tried and it didn't do anything.


Kitty wants on on the ppc tooAfter a few minor SATA HDD failures over the past few years, I decided it was a good idea to properly test all my aging IDE and SCSI drives to check for any warning signs given their advanced age.
For HDD testing I normally use GSmartControl (a GUI for smartmontools) through a Linux VM, but my USB to IDE/SATA adapter only supports SMART status/tests for SATA drives (and I don't have a USB-to-SCSI adapter at all) so I had to get creative:
View attachment 1968359
This is my G4 Digital Audio, running Tiger off an external FW drive and hooked up to an ancient external SCSI enclosure via a PCI Adaptec 50-pin SCSI card (also there's Trillian on top, keeping a lookout for bad sectors). Since it supports two IDE drives internally I just swap those in the case and test them directly. The external SCSI enclosure means I don't have to unplug and open the G4's case every time I test a different drive.
View attachment 1968363
For software, I installed tigerbrew and used that to install smartmontools (for reading SMART status and running tests for IDE drives), ddrescue (for imaging disks in uncertain condition at the block level), and badblocks (part of e2fsprogs), which is a tool that overwrites an entire disk drive with various patterns and then reads the blocks back to make sure they match.
I've imaged and tested 3 SCSI drives so far, no failures yet! One had an unpleasantly loud bearing whine, though.
If anyone has any other suggestions for testing the health of old disks, please let me know! I've been meaning to do this for ages so it's nice to finally tackle it.
Beautiful.