Become a MacRumors Supporter for $50/year with no ads, ability to filter front page stories, and private forums.
Last Blender 3.1 alpha has the Metal support for Cycles, and first impressions are excellent. Has anyone tried it?

having a friend try to compile a version for me now..hopefully he has success. Will also be able to compare his 24 core 14in to my 32core 14in in blender. Noticed a lot of gaming benchmarks show very little benefit going with 32 over 24 core in the 14in size.
 
Last edited:
having a friend try to compile a version for me now..hopefully he has success. Will also be able to compare his 24 core 14in to my 32core 14in in blender. Noticed a lot of gaming benchmarks show very little benefit going with 32 over 24 core in the 14in size.
Nice hope it works.
As for the 32 core in the 14” it is powerlimited and in some cases as slow or close to the 24 core in the 16”.
 
Nice hope it works.
As for the 32 core in the 14” it is powerlimited and in some cases as slow or close to the 24 core in the 16”.
yes..thats why im doing comparisons. I have to decide which im keeping
I ran a tomb raider benchmark on the 32 core 14in and got 1fps faster than a 24 core 14in. I am definitely not going to upgrade to a 16in, so I am curious if the 24 core 14in would be slightly more power efficient and run cooler than the 32 core..
 
  • Like
Reactions: l0stl0rd
yes..thats why im doing comparisons. I have to decide which im keeping
I ran a tomb raider benchmark on the 32 core 14in and got 1fps faster than a 24 core 14in. I am definitely not going to upgrade to a 16in, so I am curious if the 24 core 14in would be slightly more power efficient and run cooler than the 32 core..
Yes sure would be interesting to see even if I am sticking with the 16”.
 
but metal support for cycle on blender for both Mac m1 and intel is not yet enabled in the latest build of blender 3.1 and 3.0
 
but metal support for cycle on blender for both Mac m1 and intel is not yet enabled in the latest build of blender 3.1 and 3.0
it needs to be compiled in xcode using a patch
still trying to figure it out..my friend has been attempting but the build failed when he tried to patch
 
I decided to try too I will let you know if I get it working.
does anyone here know why I might not be able to open a compiled version of blender my friend sent me? I get a message that says "this file is damaged you should move it to trash"
 
but metal support for cycle on blender for both Mac m1 and intel is not yet enabled in the latest build of blender 3.1 and 3.0
It seems the Metal backend is almost finished. Blender devs need to approve the last piece of it so Blender alpha can get Metal support.

We'll have more details about it this Tuesday, after the Cycles meeting.
 
It looks like the only major thing left is Performance tuning. The performance already seems really impressive (for non RT hardware), so I'm really interested to see how much more speed they can get.
 
  • Like
Reactions: Boil
does anyone here know why I might not be able to open a compiled version of blender my friend sent me? I get a message that says "this file is damaged you should move it to trash"
I don’t know. I got it to compile but having issues with the patches at the moment it seems.
 
8C09346B-7AE2-418C-84D1-8F104254D9D2.png
40A77410-5727-4021-A0EC-03F4403547C4.png
cant get it to compile with the patch.

any ideas?
 
ok so got it to compile with the patch..I got as far as getting blender to load, then I had to go into the blender cycles add-on and there was a metal tab. Unfortunately after it finished loading kernels it crashed. crashes every time I try to enable gpu compute cycles.
but here is the window that gave me hope up until that point..
Screen Shot 2021-12-04 at 10.53.52 PM.jpg
 
  • Like
Reactions: Xiao_Xi
Huge milestone for Blender 3.0 and AMD HIP since reference 6900xt with 21.12.1 (dated 12/3/2021) drivers reach near Nvidia OptiX level performance.
Do you have benchmarks to back it up?

HIP helps AMD GPUs to render faster, but they are still much slower than Nvidia GPUs. Comparing GPUs of the last generation, some benchmarks prove that even the most limited Nvidia GPU is faster than the most powerful AMD GPU.

For reference: https://techgage.com/article/blender-3-0-gpu-performance/
 
  • Like
Reactions: jmho
HIP currently doesn't use ray tracing hardware, so there is no way the 6900xt is reaching OptiX level performance yet.

That said it means that AMD cards are due yet another large performance bump further down the line.

It's an incredibly exciting time to be a blender user.
 
Huge milestone for Blender 3.0 and AMD HIP since reference 6900xt with 21.12.1 (dated 12/3/2021) drivers reach near Nvidia OptiX level performance.

Classroom 34.51s
View attachment 1923761

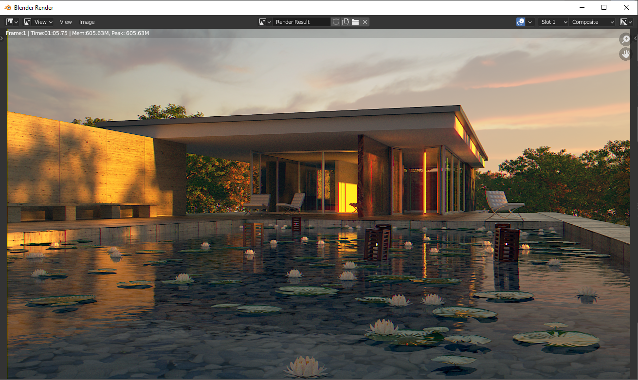
Pavillon Barcelone 1:05.75m
View attachment 1923762
M1pro with early metal patch, GPU and CPU. Not too bad only 5x slower than the 6900 Xt but also 6 times less power as package power draw was like 53 Watt.

2061748e1fe3769403a0c4691921e37a072a1df5.jpeg
 
Last edited:
Someone in the Blender dev forum has posted that "[t]he kernel side MetalRT patch is currently in Blender Master."

Does it mean that Blender alpha has a Metal backend?
 
Do you have benchmarks to back it up?

HIP helps AMD GPUs to render faster, but they are still much slower than Nvidia GPUs. Comparing GPUs of the last generation, some benchmarks prove that even the most limited Nvidia GPU is faster than the most powerful AMD GPU.

For reference: https://techgage.com/article/blender-3-0-gpu-performance/

AMD HIP is closest to the leader Nvidia OptiX relative to others based on data currently available on https://opendata.blender.org/benchmarks/query/ and also preliminary results for Blender 3.1 alpha Metal.

Blender3.0AMD6900xtBMW.png


7.23s - Nvidia 3080ti (GPU OptiX Blender Linux Mint 20)
8.21s - Nvidia 3080ti (GPU OptiX Blender Windows 10)
13.13s - Nvidia 3080 mobile (GPU OptiX Blender)
16.39s - Nvidia 3060 70W mobile (GPU OptiX Blender 3.0)
18.84s - AMD 6900xt (GPU HIP Blender 3.2)
24.04s - AMD 6800 (GPU HIP Blender 3.2)
29s - 2070 Super (GPU OptiX)
34s - M1 Ultra 20CPU 64GPU (GPU Metal Blender 3.1)
37s - M1 Ultra 20CPU 48GPU (GPU Metal Blender 3.1)
42.79s - M1 Max 32GPU (GPU Metal Blender 3.1 alpha)
48s - M1 Max 24GPU (GPU Metal Blender 3.1 alpha + patch)
51s - Nvidia 2070 Super (GPU CUDA)
1m18.34s - M1 Pro 16GPU (GPU Metal Blender 3.1 alpha + patch)
1m35.21s - AMD 5950X (CPU Blender 3.0)
1m43s - M1 Ultra 20CPU 64GPU (CPU Blender 3.1)
1m50s - M1 Ultra 20CPU 48GPU (CPU Blender 3.1)
2m0.04s - Mac Mini M1 (GPU Metal Blender 3.1 alpha + patch)
2m48.03s - MBA M1 7GPU (GPU Metal Blender 3.1 alpha)
3m55.81s - AMD 5800H base clock no-boost and no-PBO overclock (CPU Blender 3.0)
4m11s - M1 Pro (CPU Blender 3.1 alpha)
5m51.06s - MBA M1 (CPU Blender 3.0)

Disregarding Techgage latest results since:

1) They're using old November AMD drivers instead of latest December drivers.

2) Worse, they change the default settings for demo renders between versions of Blender making it useless to compare with previous results.

https://techgage.com/article/blender-3-0-gpu-performance/

https://techgage.com/article/blender-2-93-performance-best-cpus-gpus/

Furthermore, the non-default settings influence render times. And, disabling denoise and noise threshold not only make the render results look terrible but also make the AMD render times about 38% worse on Sprite Fright render demo.

Still Life denoise and noise threshold enabled (open full screen to see noise free)
Blender3.0StillLife6900xt.png


Still Life denoise and noise threshold disabled by Techgage for whatever reason (open full screen to see excessive noise)
Blender3.0StillLifeDisabledNoiseDenoise6900xt.png
 
Last edited:
  • Like
Reactions: Xiao_Xi
20.57s - reference 6900xt (HIP)
29s - 2070 Super (Optix)
31s - 3060 70W mobile (OptiX)
48s - M1 Max 24GPU (Metal)
51s - 2070 Super (CUDA)
2.04 min - Mac mini M1 (Metal)
3:55.81m - AMD 5800H base clock no-boost and no-PBO overclock (CPU)
5:51.06M - MBA M1 (CPU)

Curious about the performance difference(s) between:
  • M1 Max SoC with 24-core GPU & 32GB RAM
  • M1 Max SoC with 32-core GPU & 64GB RAM
Is it worth the extra 600 bucks...?
 
Someone in the Blender dev forum has posted that "[t]he kernel side MetalRT patch is currently in Blender Master."

Does it mean that Blender alpha has a Metal backend?

i don’t think so at this stage. Not just yet I don’t think.
 
yeah im currently experimenting with the patched metal cycles version and was able to complete the bmw gpu render in 43 seconds..not bad but nowhere close to my 3070 on 3.0 running optix.
Curious about the performance difference(s) between:
  • M1 Max SoC with 24-core GPU & 32GB RAM
  • M1 Max SoC with 32-core GPU & 64GB RAM
Is it worth the extra 600 bucks...?
I just ran a test between a 14in 24 core and 32 core...both with 32gb of ram. The m1 max was just slightly faster, but didnt go through any more battery life.
 
20.57s - reference 6900xt (HIP)
29s - 2070 Super (Optix)
31s - 3060 70W mobile (OptiX)
48s - M1 Max 24GPU (Metal)
51s - 2070 Super (CUDA)
2.04m - Mac Mini M1 (Metal)
3:55.81m - AMD 5800H base clock no-boost and no-PBO overclock (CPU)
5:51.06m - MBA M1 (CPU)
*will have 5950x CPU result up soon
HIP makes AMD GPUs faster, but I still think NVIDIA GPUs are notably faster than AMD GPUs. For instance, the most performance Nvidia GPU, RTX 3090, needs on average almost 10 seconds to render the BWM car, twice faster than your render time.


All GPUs render faster with the new Cycles, but I can't find any result of Blender 3.0 on the page. Do those Nvidia GPU benchmarks use the new Cycles?

Anyway, we should wait to get more accurate results. HIP and Metal backends are improving every week, so we still don't know the full potential of the GPUs.
 
Register on MacRumors! This sidebar will go away, and you'll see fewer ads.