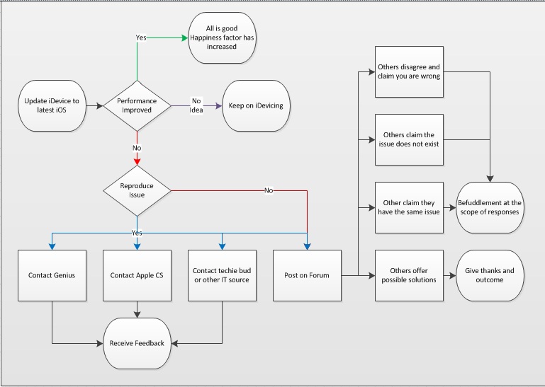
Software pretty much is 1 or 0. I can easily reproduce this issue on every 64-bit iPhone in the world that is running iOS 9.The thing is that anyone that has something to say other than that things are just horrible and this is the worst update ever then gets cast into that "apologist" group. Things are not black and white in the real world, there's far too much nuance to reality that that.
