Become a MacRumors Supporter for $50/year with no ads, ability to filter front page stories, and private forums.
The PRAM reset (with external keyboard) did not change the symptoms. I'm still not getting any video out of LVDS or mDP. The fan still ramps up to full speed within 30 seconds of power-on and I hear no chimes. Powering on with no memory still produces a single beep.

The CPU gets warm but not hot, though the PCH seems to get quite hot. Will the machine POST if the PCH is malfunctioning?

Thanks!
Brian

This is a confusing one! The PCH needs another signal before it releases the CPU reset so take a look at PM_PCH_PWRGD (U2850). Have you swapped the RAM just in case? Also perhaps a corroded boot ROM (U6100)? Fan ramping up after 30 secs is an unhappy SMC - perhaps a bad sensor?

Regards,

Chigwelldave.
 
What is a sign of, fans running full speed right off the bat but doesnt boot up, batteries charging, hard drive spinning but nadda damn thing boots up?
 
Hi guys!

Now i have a A1278 2.66 2010 Board.
This board show next issue when arrived:

Power on only from Battery connected.

No green light on magsafe.
Taking some measure:

No 16v on first fuse
No g3hot
No 12v on battery fuse

It was easy to think the problem was focused on ISL6259.
After take out and charger connected have green light on magsafe and 3.42v present on g3hot.

Now i just installed new ISL6259 ( NEW)
Green light magsafe is blinking all time.
I measured pin 14 and i dont have 3.3v

Im very lost now. Before replace ISL6259 i measured some pins to ground and found some shorts. Same short in D7005.

With new ISL installed, shorts has been disappeared.

I add schematic image. Thanks!!

After replace ic:

Q7080
Q7085
Q7030
D7005

Same symptom, green magsafe blink all time.

I measured r7010, r7010 and both ok.
 
After replace ic:

Q7080
Q7085
Q7030
D7005

Same symptom, green magsafe blink all time.

I measured r7010, r7010 and both ok.

Have you checked there is activity on the battery/charger/BIL I2C lines? Both lines should be 3.4V with clock and comms pulses to 0V. The easiest place to 'scope is pins 4 and 6 of the battery.

Regards,

Chigwelldave.
 
A1278 2.66 Magsafe Blink Green after replace ISL6259 - SOLVED!


Hi guys!

Now i have a A1278 2.66 2010 Board.
This board show next issue when arrived:

Power on only from Battery connected.

No green light on magsafe.
Taking some measure:

No 16v on first fuse
No g3hot
No 12v on battery fuse

It was easy to think the problem was focused on ISL6259.
After take out and charger connected have green light on magsafe and 3.42v present on g3hot.

Now i just installed new ISL6259 ( NEW)
Green light magsafe is blinking all time.
I measured pin 14 and i dont have 3.3v

Im very lost now. Before replace ISL6259 i measured some pins to ground and found some shorts. Same short in D7005.

With new ISL installed, shorts has been disappeared.

I add schematic image. Thanks!!



SOLUTION:

After replace 2 resistor from CHGR_CSI_P and CHGR_CSI_N

R7021
R7022

green light stop blink and now charge battery.
 
A1278 no power on :: 3.42v present

Hi guys!

I got a a1278 2.4 Mhz 2010 board with some liquid spilled and now clean totally.

I measured some volt

i got:

3.42v G3HOT
TPS51125 3v and 5v present
Charger circuit works perfectly and show green / orange light on magsafe.

Now the issue is no power. No fans working when press power pads or power button from keyboard.

Im lost on this board. Where i need to measure to follow the power circuit?

Regards!

Attach schematic and boardview

https://www.dropbox.com/sh/g7y3vz361xvvl0n/RrDsOIiZzX


@cmdrdata Did you know this issue?
I replaced tps51125 for a new one but has the same problem.

Regards!
 
MBP no boot/loading battery

I have a mbo 15" early 2011 2.0 i7

_ Green light is on when plugt-in (not charging)
_ No power on
_ SMC Bypass working but shutsdown by login OSX
_ All fuse are ok
_ G3Hot = ok 3,43v
_ 3,3 volt by battery (with battery plugt-in or not plugt-in)
_ 12 volt by battery (with battery 0,18 volt and not plugt-in 12 volt)

When i connect my battery my 12V line drops to 0,18 volt ?

Wat part is of my mbo is defect...

Hope sombody can help me, greetings from Holland
 
Last edited:
This is a confusing one! The PCH needs another signal before it releases the CPU reset so take a look at PM_PCH_PWRGD (U2850). Have you swapped the RAM just in case? Also perhaps a corroded boot ROM (U6100)? Fan ramping up after 30 secs is an unhappy SMC - perhaps a bad sensor?

Regards,

Chigwelldave.

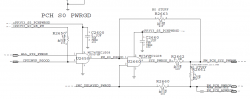
That signal appears to be called PM_PCH_PWROK (not PM_PCH_PWRGD) on my schematic revision (see attached image). Regardless, this signal measures TRUE (well, ~3.4V, a little high but perhaps it's not being driven by a typical logic driver?). PM_PCH_SYS_PWROK also measures TRUE at 3.3V.

Speaking of bad sensors and the SMC - you might recall from my original post that I replaced R5400, the CPU high side current sense resistor, because it had some corrosion on it and was slightly damaged in the process of cleaning it. I decided to go ahead and measure the output of the accompanying current sense monitor IC (U5400) and only got ~0.56V, indicating much lower current than the schematic indicates should be present (see attached image). Then I realized that I had replaced R5400 with a 5mOhm resistor, not a 3mOhm resistor. This is because the other schematics that I had seen before getting the correct one for my board (820-3115) had R5400 as 5mOhm. I'm not quite sure what affect this can have on the current sensing, but this may be what is causing the SMC to be unhappy - seemingly low current on the CPU high side voltage...

Thoughts?
 

Attachments

  • PM_PCH_PWROK.png
    PM_PCH_PWROK.png
    55.2 KB · Views: 535
  • CPU High Side Current Sense.png
    CPU High Side Current Sense.png
    49.2 KB · Views: 419
That signal appears to be called PM_PCH_PWROK (not PM_PCH_PWRGD) on my schematic revision (see attached image). Regardless, this signal measures TRUE (well, ~3.4V, a little high but perhaps it's not being driven by a typical logic driver?). PM_PCH_SYS_PWROK also measures TRUE at 3.3V.

Speaking of bad sensors and the SMC - you might recall from my original post that I replaced R5400, the CPU high side current sense resistor, because it had some corrosion on it and was slightly damaged in the process of cleaning it. I decided to go ahead and measure the output of the accompanying current sense monitor IC (U5400) and only got ~0.56V, indicating much lower current than the schematic indicates should be present (see attached image). Then I realized that I had replaced R5400 with a 5mOhm resistor, not a 3mOhm resistor. This is because the other schematics that I had seen before getting the correct one for my board (820-3115) had R5400 as 5mOhm. I'm not quite sure what affect this can have on the current sensing, but this may be what is causing the SMC to be unhappy - seemingly low current on the CPU high side voltage...

Thoughts?

Hi BCC777,

A higher value resistor would give a higher voltage drop thus a higher current reading, I would expect. Did you buy more than one resistor? You could parallel 2 up to give 2.5mOhm - closer than 5, to see if this is the problem. However, 560mV is nowhere near the 2.6V expected so could there be some more corrosion in this area?

Regards,

Chigwelldave.
 
I have a mbo 15" early 2011 2.0 i7

_ Green light is on when plugt-in (not charging)
_ No power on
_ SMC Bypass working but shutsdown by login OSX
_ All fuse are ok
_ G3Hot = ok 3,43v
_ 3,3 volt by battery (with battery plugt-in or not plugt-in)
_ 12 volt by battery (with battery 0,18 volt and not plugt-in 12 volt)

When i connect my battery my 12V line drops to 0,18 volt ?

Wat part is of my mbo is defect...

Hope sombody can help me, greetings from Holland

Hi Snarf,

As you can make it boot with the SMC bypass, try booting from the service diagnostic USB drive and run the sensor and battery tests. This may help track down the problem. You will need version ASD 3S144.

Regards,

Chigwelldave.
 
So much knowledge

Hi,

OK this might not be the correct forum / logic board for me but looking at the knowledge people have on here, like others have said, I'm amazed! And if there is any hope for me I'm sure that it is right here.

Long story short is that I bought a macbook air 2012 (A1466).

Logic board issue: No power, no fan, no chime.

No known water damage (on photo there is one of the LSI's is a little bit activated where I was cleaning a small area with alcohol & cotton swab)

Have tried (all combinations with & without SMC bypass):
  • SMC bypass - no change
  • Logic board short 2 points - no change
  • Battery out, magsafe in - no change
  • Battery in, magsafe out - no change

Magsafe shows correct light status (orange charge, green full charge) and will charge battery just fine!!

All other components (screen, keyboard, dc board, psu) are confirmed working 100%

Armed with my multimeter I've tested a few voltage points that might be of interest? See pics.

I've also attached what I believe to be the schematics for this board, with board view and this is the first time I have seen anything like this - so while I can probably get by if anyone has advise / more things for me to test then please explain things to me like a noob! :)

Thank you for your time!
 

Attachments

  • 3_MIDDLE.JPG
    3_MIDDLE.JPG
    2 MB · Views: 490
  • 1_POWER.JPG
    1_POWER.JPG
    2.3 MB · Views: 381
  • apple_macbook_air_a1466_j13_820-3209-a_rev_2.0.0_sch.pdf
    2.6 MB · Views: 1,507
  • boardview_820-3209-A.zip
    445.6 KB · Views: 258
Last edited:
Hi Snarf,

As you can make it boot with the SMC bypass, try booting from the service diagnostic USB drive and run the sensor and battery tests. This may help track down the problem. You will need version ASD 3S144.

Regards,

Chigwelldave.

After putting in a nieuw battery and memory tis working again (for now)....
ASD 3S144 = Passed :D
 
Hi,

OK this might not be the correct forum / logic board for me but looking at the knowledge people have on here, like others have said, I'm amazed! And if there is any hope for me I'm sure that it is right here.

Long story short is that I bought a macbook air 2012 (A1466).

Logic board issue: No power, no fan, no chime.

No known water damage (on photo there is one of the LSI's is a little bit activated where I was cleaning a small area with alcohol & cotton swab)

Have tried (all combinations with & without SMC bypass):
  • SMC bypass - no change
  • Logic board short 2 points - no change
  • Battery out, magsafe in - no change
  • Battery in, magsafe out - no change

Magsafe shows correct light status (orange charge, green full charge) and will charge battery just fine!!

All other components (screen, keyboard, dc board, psu) are confirmed working 100%

Armed with my multimeter I've tested a few voltage points that might be of interest? See pics.

I've also attached what I believe to be the schematics for this board, with board view and this is the first time I have seen anything like this - so while I can probably get by if anyone has advise / more things for me to test then please explain things to me like a noob! :)

Thank you for your time!

Do you have ~9-10v on both side of F7040? Ig the battery is charging OK then at least one side of that fuse ought should be showing the 9-10v. If you get this voltage on both end, check the signal ALL_SYS_PWRGD. It should be at logic true (~3.3v).
 
Macbook Pro 15 Late 2008

I have a macbook pro 15 late 2008 2.8GHZ that won't start. It does charge the battery and have a solid green light. It also has a 3.42v at G3Hot power pad. I try bypass SMC following the steps on the first post but I can't get it to turn on at all no fan, no chime, no video , no signs of life at all. Anybody have the same problem that I have want to share where the problem is. I do really appreciates you guys input.:(

Regards,
SKRMobiletech
 
ALL_SYS_PWRGD No Power on A1278 2,4 Mhz

@CMDRDATA

Hi Boss,

I keep working on this a1278 2010 board that no power on.
3,42v present
charge battery
51125 ok

Some post before you mentioned find ALL_SYS_PWRGD.
i take some measurements.
Anyway i replace this component and no change in the board.
Do you know how to follow this line ALL_SYS ?

Need i measure from PGOOD out each Vcore component ( 51125,MCP,CPU,RAM) .

Thanks!
 

Attachments

  • ALL_sys.jpg
    ALL_sys.jpg
    70.6 KB · Views: 853
Do you have ~9-10v on both side of F7040? Ig the battery is charging OK then at least one side of that fuse ought should be showing the 9-10v. If you get this voltage on both end, check the signal ALL_SYS_PWRGD. It should be at logic true (~3.3v).

Hi cmdrdata,

So I've checked the fuse F7040, both sides read as 8.36

I think I have found ALL_SYS_POWERGD on the other side of the board. This reads at somewhere like 0.010 and appears to drain slowly to 0.000. I have tested the points (see on the photo) a few times with same results..
 

Attachments

  • 3_MIDDLE.JPG
    3_MIDDLE.JPG
    2 MB · Views: 482
  • 5_BACK.JPG
    5_BACK.JPG
    1.9 MB · Views: 1,679
Hi cmdrdata,

So I've checked the fuse F7040, both sides read as 8.36

I think I have found ALL_SYS_POWERGD on the other side of the board. This reads at somewhere like 0.010 and appears to drain slowly to 0.000. I have tested the points (see on the photo) a few times with same results..

I think you are wrong.

U7960 is not in your board.

Aternative ic is Q7950 (BJT version )
 

Attachments

  • 1222.jpg
    1222.jpg
    67.8 KB · Views: 341
@CMDRDATA

Hi Boss,

I keep working on this a1278 2010 board that no power on.
3,42v present
charge battery
51125 ok

Some post before you mentioned find ALL_SYS_PWRGD.
i take some measurements.
Anyway i replace this component and no change in the board.
Do you know how to follow this line ALL_SYS ?

Need i measure from PGOOD out each Vcore component ( 51125,MCP,CPU,RAM) .

Thanks!

Hi nicoar10,

You may want to go back a stage here and test two of your main power rails: 3V3 and 5V0. The 3V3 should be enabled early in the boot sequence (measure across C7251) and the 5V0 towards the end (measure across C7291). Both of these are well before ALL_SYS_PWRGD.

Regards,

Chigwelldave.
 
I have a macbook pro 15 late 2008 2.8GHZ that won't start. It does charge the battery and have a solid green light. It also has a 3.42v at G3Hot power pad. I try bypass SMC following the steps on the first post but I can't get it to turn on at all no fan, no chime, no video , no signs of life at all. Anybody have the same problem that I have want to share where the problem is. I do really appreciates you guys input.:(

Regards,
SKRMobiletech

Update:
Q5315
Pin 1= 0v
Pin 2= 0v
Pin 3= 0v
Pin 4= 12.67v
Pin 5= 12.47v
Pin 6= 12.35v

U5420
Pin 1= 0v
Pin 2= 0v
Pin 3= 0v
Pin 4= 0v
Pin 5= 0v
Pin 6= 0v

Is these two MOSFET are BAD? Need help! thanks!

SKRMobiletech
 
Hi nicoar10 and cmdrdata

I think you are wrong.

U7960 is not in your board.

Aternative ic is Q7950 (BJT version )

I've tested Q7950 points, and point S0PGD_C reads 3.265. The other point which I think is the correct point now (? check pic) ALL_SYS_PWRGD still reading at 0.00

I guess its not looking good?
 

Attachments

  • 5_BACK.JPG
    5_BACK.JPG
    1.9 MB · Views: 526
Update:
Q5315
Pin 1= 0v
Pin 2= 0v
Pin 3= 0v
Pin 4= 12.67v
Pin 5= 12.47v
Pin 6= 12.35v

U5420
Pin 1= 0v
Pin 2= 0v
Pin 3= 0v
Pin 4= 0v
Pin 5= 0v
Pin 6= 0v

Is these two MOSFET are BAD? Need help! thanks!

SKRMobiletech

Hi SKRMobiletech,

Sounds like you do not have your stage0 3V3 main supply. Check the 3V3 comes on early in the boot stage - measure across C7292.

Regards,

Chigwelldave.
 
Hi cmdrdata,

So I've checked the fuse F7040, both sides read as 8.36

I think I have found ALL_SYS_POWERGD on the other side of the board. This reads at somewhere like 0.010 and appears to drain slowly to 0.000. I have tested the points (see on the photo) a few times with same results..

8.36v is a bit low (MBA uses 3 series Li-Ion batteries (and parallel, for current capacity), thus it should be a little over 10v for fully charged state). In any case, ALL_SYS_PWRGD is a "wired-OR" signal, active/true state is logic 1 (~3v). It can only be logic 1 if NOT A SINGLE ONE of the signals OR'ed together is pulling it down to logic 0. Look at the attached diagram. The following signals are potentially in a logic state 0:

- ALL_SYS_PWRGD_R (output of U7960/R7962)
- CPUIMVP_AXP_PGOOD (R7968)
- P1V8S0_PGOOD (R7966)
- P3V3S5_PGOOD (R7965)
- etc.

To isolate which one or more is causing this problem you have to unsolder the resistors one at a time and test which signal(s) is the culprit, and then work your way back to the source.

EDIT: OK, re-looking at the picture you attached, it seemed that your MBA has the BJT version of ALL_SYS_PWRGD logic (U6950 looked empty and Q7950 populated. However, the explanation I stated above is still valid. One other thought: Check R7967 (10KOhm). this is the pull-up resistor that raises ALL_SYS_PWRGD to 3v if all the supply status signals are not being asserted.
 

Attachments

  • all_sys_pwrgd.png
    all_sys_pwrgd.png
    117.3 KB · Views: 431
Last edited:
Hi SKRMobiletech,

Sounds like you do not have your stage0 3V3 main supply. Check the 3V3 comes on early in the boot stage - measure across C7292.

Regards,

Chigwelldave.

Hi Chigwelldave

So I've checked the C7292 and I have 3.33V at PIN 1. Any idea where the problem is. Thanks Chigwelldave for your time and effort.

EDIT: Also check the Q7220 from Pin 1 to 4 = 0.0v Pin 5= 12.60v and Q7225 from pin 1 to 5 = 0v nothing. C7565 is 0.0v and C7568 is 0.0v nothing. Q7565 pin 5 = 0.0v

Diagram and board view is here https://forums.macrumors.com/posts/14888012/

Regards,
SKRMobiletech
 
Last edited:
Register on MacRumors! This sidebar will go away, and you'll see fewer ads.