Become a MacRumors Supporter for $50/year with no ads, ability to filter front page stories, and private forums.
Hi Chigwelldave,

Looked at testing C2 and the trace is covered in gunk and i have no idea how to find the other end of the trace? looked over all other things with no luck so far.
Was looking at pp57 K90i U6201 pin 37 36 would that be the input to sub amp
U6620? i.e. the chime would come out of 36 37 and this would be a digital signal? If it is how could i test it without a scope?

Hi South657,

The shutdown signal also comes from U6201 (pin 15). Seems odd that only the sub-amp would be shutdown unless there is track damage or corrosion somewhere so testing the audio lines would be the place to look. The audio signals will be analogue so fairly easy to test.

Regards,

Chigwelldave.
 
please can someone provide me schematic and board view for a A1278 820-2565 macbook 13?

i have some other board view, but on a schematic i have for example one component is marked as q7035, while on that boardview i have for another model is q7020. cant apple just name same component and location with same name? :D

however this macbook start, everything looks fine but as far as i notice: start with bypass only if battery connected. battery pin 4 and 6 gor 3.6 volt. g3hot is 3.6 volt.

fan with bypass and battery connected start, then power off, then up again and after some time it goes full throttle. if i check every coil i have all voltage. the only one dropping is the backlight one (maybe because lid is closed).

edit:
on u7000 with only dc in (no battery)
pin1 is 9.8volt
pin2is 17.5 volt
pin3 is 0volt. R7010 and R7011 have 4.2 volt. no short...
pin4 is 3.6v

and keyboard bypass didnt work. even if 3.6v g3hot is present at bypass pins.
 
Last edited:
macbook Pro 2009 2.53

Hi,

a little while ago I got a liquid damaged MacBook Pro 2009 2.53. It seems that there was coffee in it when I looked inside, but I don't think it came through the keyboard because the other side of the motherboard was clean and there wasn't any sign of coffee in the keyboard. There were traces of coffee on the bottom of the board that I cleaned with isopropyl alcohol. The Magsafe board smelled like it was burnt so I replaced it with a new one.

Right now the Macbook could turn on with display working (but no chime?) if I start in SMC bypass mode. Magsafe light is dim solid green, the battery is dead so I didn't connect it. It doesn't detect the hard drive (I wiped it a long time ago) but it can detect Ubuntu disk and try to start up, but gets stuck halfway, and the drive turns off. USB drives, etc not detected.

Would anyone have any idea on what to do next?

Thanks!
 
Hi South657,

The shutdown signal also comes from U6201 (pin 15). Seems odd that only the sub-amp would be shutdown unless there is track damage or corrosion somewhere so testing the audio lines would be the place to look. The audio signals will be analogue so fairly easy to test.

Regards,

Chigwelldave.

Hi Chigwelldave,

Pin 15,14,12 all 1.52v. Did try some heat on a spare board to see if i could melt gunk all it did was to curl up and rip the chip and pads from the board.
It might not be the sub power amp but i cant prove other wise at themoment.

Have another K90i after cleaning 1 cat and a pound of dust out of it. Magsafe only, powers up without doing anything just on its own add battery get orange good. With both i get the chime on just bat i get the chime Magsafe only i get the chime? but in all cases it cuts out after 45 sec's just a bit longer with bat only, pads and key board pin 5, 1.5v thinking some thing pulling G3hot down so it starts on its own? all other volts must be good to get the chime? As volts on G3 hot go down it cuts out. After cut out g3hot ok unplug bat or magsafe boots back up and cuts out? Battery on its own boots up last longer fan speed going up and down as if its just about to die but re starts its self?
Graphics chips and processor getting warm have not hooked up screen yet as need to find the fault?

Regards,

South657
 
Hi Chigwelldave,

Pin 15,14,12 all 1.52v. Did try some heat on a spare board to see if i could melt gunk all it did was to curl up and rip the chip and pads from the board.
It might not be the sub power amp but i cant prove other wise at the moment.

Have another K90i after cleaning 1 cat and a pound of dust out of it. Magsafe only, powers up without doing anything just on its own, add battery get orange good. With both i get the chime on just bat i get the chime Magsafe only i get the chime? but in all cases it cuts out after 45 sec's just a bit longer with bat only, pads and key board pin 5, 1.5v thinking some thing pulling G3hot down so it starts on its own? all other volts must be good to get the chime? As volts on G3 hot go down it cuts out. After cut out g3hot ok unplug bat or magsafe boots back up and cuts out? Battery on its own boots up last longer fan speed going up and down as if its just about to die but re starts its self?
Graphics chips and processor getting warm have not hooked up screen yet as need to find the fault?

Regards,

South657

OK, today an up date, board 2 got out my USB microscope and looked at the key board ribbon socket on logic board it did not look to good so 100% IPA and Ultrasonic Toothbrush cleaned it and then looked at SMC area, and cleaned around it. Plugged in magsafe booted up on its own plugged in the bat magsafe green then orange good, shorted resistor close to key board socket on left hand side as you look at it from ram end to Grnd turns off and stays off, yes. Starts up when i hit the resistor again, hear the chime and stays on no cutting out (tip the resistor is a lot better to hit then pin 5 lot less chance of a short K90i board).

I have not tested the screen yet but i think all will be OK. The point i will make now if I am right and will let you all know. I did not test a single ic only went with the things I have picked up on this thread. Do the easy stuff first before you short out an ic and make things worse for you. A good out come for me with a bit of luck on this one, if only they were like this, and it came with hard drive as well LOL

Regards,

South657
 
please can someone provide me schematic and board view for a A1278 820-2565 macbook 13?

i have some other board view, but on a schematic i have for example one component is marked as q7035, while on that boardview i have for another model is q7020. cant apple just name same component and location with same name? :D

however this macbook start, everything looks fine but as far as i notice: start with bypass only if battery connected. battery pin 4 and 6 gor 3.6 volt. g3hot is 3.6 volt.

fan with bypass and battery connected start, then power off, then up again and after some time it goes full throttle. if i check every coil i have all voltage. the only one dropping is the backlight one (maybe because lid is closed).

edit:
on u7000 with only dc in (no battery)
pin1 is 9.8volt
pin2is 17.5 volt
pin3 is 0volt. R7010 and R7011 have 4.2 volt. no short...
pin4 is 3.6v


and keyboard bypass didnt work. even if 3.6v g3hot is present at bypass pins.

Tell me the year of your Macbook also look on your logic board just by the fan mount and white dot is the 820-29836-A or B No. I think you have quoted the DCin No.

Regards

South657
 
Tell me the year of your Macbook also look on your logic board just by the fan mount and white dot is the 820-29836-A or B No. I think you have quoted the DCin No.

Regards

South657

true, looked at the dc-in as cant read any code on the mainboard. the dc in say A :)
 
Do you know the year? All so the No. on the board is very small if you look with a glass you should find it. The DC in board No. is of no use as it common to a lot of boards.

Regards,

south657

820-2879-B :D i need both schematics and board view if possible.

no key bypass with only dc connected. power on with battery. no chime no video. fan go full throttle.

Edit: i noticed U7000 solder was too few and added a bit more on the side of each pin . now pc start and stop after some second. if i put battery after dc, green light turn off , and then start blink .

even with battery pc start then power off.

edit:

removed again U7000, cleaned track with fresh solder free thin, place it back. now green magsafe both with battery and dc, power on with both, but pc fan spin then power off. then on again and it goes full throttle.

do i need to try a pram reset ? because i hate put back the keyboard. it's ribbon cable is rubbish and broke very easy....
 
Last edited:
820-2879-B :D i need both schematics and board view if possible.

no key bypass with only dc connected. power on with battery. no chime no video. fan go full throttle.

Edit: i noticed U7000 solder was too few and added a bit more on the side of each pin . now pc start and stop after some second. if i put battery after dc, green light turn off , and then start blink .

even with battery pc start then power off.

edit:

removed again U7000, cleaned track with fresh solder free thin, place it back. now green magsafe both with battery and dc, power on with both, but pc fan spin then power off. then on again and it goes full throttle.

do i need oto try a pram reset ? because i hate put back the keyboard. it's ribbon cable is rubbish and broke very easy....

OK Look back this thread to 58 no. 1429, you will find then like i did. I you read the threads around the 50s onwards the problems you have will be there
good luck

Regards
Sohth657
 
820-2879-B :D i need both schematics and board view if possible.

no key bypass with only dc connected. power on with battery. no chime no video. fan go full throttle.

Edit: i noticed U7000 solder was too few and added a bit more on the side of each pin . now pc start and stop after some second. if i put battery after dc, green light turn off , and then start blink .

even with battery pc start then power off.

edit:

removed again U7000, cleaned track with fresh solder free thin, place it back. now green magsafe both with battery and dc, power on with both, but pc fan spin then power off. then on again and it goes full throttle.

do i need to try a pram reset ? because i hate put back the keyboard. it's ribbon cable is rubbish and broke very easy....

http://schematiconline.com/?p=9165

That's a schematic I found doing a quick web search. Costs $11, though...
 
820-2879-B :D i need both schematics and board view if possible.

no key bypass with only dc connected. power on with battery. no chime no video. fan go full throttle.

Edit: i noticed U7000 solder was too few and added a bit more on the side of each pin . now pc start and stop after some second. if i put battery after dc, green light turn off , and then start blink .

even with battery pc start then power off.

edit:

removed again U7000, cleaned track with fresh solder free thin, place it back. now green magsafe both with battery and dc, power on with both, but pc fan spin then power off. then on again and it goes full throttle.

do i need to try a pram reset ? because i hate put back the keyboard. it's ribbon cable is rubbish and broke very easy....

Do you get orange after green if not SMC is not happy. Is the battery fully charged?
Have you broken the ribbon or the ribbon fixing socket it has a little flap at the back you have to flip up to get the ribbon out. Same with track pad.
 
Don't know if I am allowed to post in this thread as well. Just found it. My 15" MBP (non unibody, 5 years old)
has been dead for some years. It starts for 2 seconds with loud fans, the charging light on the connector is not burning. (after doing the SMC bypass trick on page 1).

I had it checked some time ago and the shop said it needed a new logic board.

Battery and charger are ok. Tested the charger on another laptop.

Perhaps someone has some things I could try? Now it's just a large paperweight.

I am not scared of opening it or using a soldering iron. If somebody has successful suggestions I will document it for further use (photos )
 
Last edited:
Do you get orange after green if not SMC is not happy. Is the battery fully charged?
Have you broken the ribbon or the ribbon fixing socket it has a little flap at the back you have to flip up to get the ribbon out. Same with track pad.
battery is almost changed full. if i plug only dc i have green light. if i plug also battery, then magsafe start blinking, but it's not a fast blinking, it's like it go on then off .. with a time of 3-4 seconds.

keyboard ribbon is like new, do i need to put again another isl6259 ? it's the 3rd i change for that macbook....

later will look at the schematics and try to see where im wrong with it.....

http://schematiconline.com/?p=9165


That's a schematic I found doing a quick web search. Costs $11, though...

tnx, but on page 58 i found if (for free ) :D
 
Last edited:
battery is almost changed full. if i plug only dc i have green light. if i plug also battery, then magsafe start blinking, but it's not a fast blinking, it's like it go on then off .. with a time of 3-4 seconds.

keyboard ribbon is like new, do i need to put again another isl6259 ? it's the 3rd i change for that macbook....

later will look at the schematics and try to see where im wrong with it.....



tnx, but on page 58 i found if (for free ) :D

Hi see you have been on U7ooo chips for over a year in your past posts, would of thought you would have been good at them by now?
Read 61 thread on you will find the problem that you have.
 
Hi,

a little while ago I got a liquid damaged MacBook Pro 2009 2.53. It seems that there was coffee in it when I looked inside, but I don't think it came through the keyboard because the other side of the motherboard was clean and there wasn't any sign of coffee in the keyboard. There were traces of coffee on the bottom of the board that I cleaned with isopropyl alcohol. The Magsafe board smelled like it was burnt so I replaced it with a new one.

Right now the Macbook could turn on with display working (but no chime?) if I start in SMC bypass mode. Magsafe light is dim solid green, the battery is dead so I didn't connect it. It doesn't detect the hard drive (I wiped it a long time ago) but it can detect Ubuntu disk and try to start up, but gets stuck halfway, and the drive turns off. USB drives, etc not detected.

Would anyone have any idea on what to do next?

Thanks!

Hi,

If at any time the Macbook Pro will boot (even in SMC bypass) then boot it from the relevant ASD USB. This will boot a minimal OS (try EFI first then OSX) and will supply a wealth of information on bad sensors, memory and hard drive status.

Good luck,

Chigwelldave.

----------

Don't know if I am allowed to post in this thread as well. Just found it. My 15" MBP (non unibody, 5 years old)
has been dead for some years. It starts for 2 seconds with loud fans, the charging light on the connector is not burning. (after doing the SMC bypass trick on page 1).

I had it checked some time ago and the shop said it needed a new logic board.

Battery and charger are ok. Tested the charger on another laptop.

Perhaps someone has some things I could try? Now it's just a large paperweight.

I am not scared of opening it or using a soldering iron. If somebody has successful suggestions I will document it for further use (photos )

Hi,

I don't have any experience with the older models but the troubleshooting is the same - disconnect as much as possible, test the RAM in another system and check voltages. See if you can find the schematic and boardview, identify the main power rails (likely 5v, 3v3 and 1.?? for the CPU) see if anything obvious is missing. Most systems allow a certain amount of time for the rails to come up then shutdown. Normally, early in the schematic is a power diagram with the power sequence - follow it and see how far you get.

Best regards,

Chigwelldave.

----------

Hi Chigwelldave,

Pin 15,14,12 all 1.52v. Did try some heat on a spare board to see if i could melt gunk all it did was to curl up and rip the chip and pads from the board.
It might not be the sub power amp but i cant prove other wise at themoment.

Hi,

Did you manage to probe the audio outputs from the audio processor chip?

Regards,

Chigwelldave.
 
Hi,

If at any time the Macbook Pro will boot (even in SMC bypass) then boot it from the relevant ASD USB. This will boot a minimal OS (try EFI first then OSX) and will supply a wealth of information on bad sensors, memory and hard drive status.

Good luck,

Chigwelldave.

----------



Hi,

I don't have any experience with the older models but the troubleshooting is the same - disconnect as much as possible, test the RAM in another system and check voltages. See if you can find the schematic and boardview, identify the main power rails (likely 5v, 3v3 and 1.?? for the CPU) see if anything obvious is missing. Most systems allow a certain amount of time for the rails to come up then shutdown. Normally, early in the schematic is a power diagram with the power sequence - follow it and see how far you get.

Best regards,

Chigwelldave.

----------



Hi,

Did you manage to probe the audio outputs from the audio processor chip?

Regards,

Chigwelldave.

Hi Chigwelldave,

Yes just did right side and the sub, right 4.3v sub 2.5v? The tracks look very good. Cannot see a way to go on this now as headphones are working fine would not want to risk changing the power amp as have no way to get the gunk off? Would be good to know the answer for others.

Regards,

South657
 
Hi,

If at any time the Macbook Pro will boot (even in SMC bypass) then boot it from the relevant ASD USB. This will boot a minimal OS (try EFI first then OSX) and will supply a wealth of information on bad sensors, memory and hard drive status.

Good luck,

Chigwelldave.

----------



Hi,

I don't have any experience with the older models but the troubleshooting is the same - disconnect as much as possible, test the RAM in another system and check voltages. See if you can find the schematic and boardview, identify the main power rails (likely 5v, 3v3 and 1.?? for the CPU) see if anything obvious is missing. Most systems allow a certain amount of time for the rails to come up then shutdown. Normally, early in the schematic is a power diagram with the power sequence - follow it and see how far you get.

Best regards,

Chigwelldave.

----------



Regards,

Chigwelldave.

Thanks.
Great advice. I will try to locate the ASD and try that too.
 
A1278 2011 Liquid damage NO BATTERY DETECTED

Hi guys, another liquid damage board arrive.
After clean board and repair backlight issue, a new problem appear.

Battery is not recognized and no power on from battery.
3,42v present when battery connected. 3V and 5V present , 12v too.

I measured some places in board.

i got short to ground on pin10 U7000 =SMBUS_CHGR_SDA

following all this line and remove components to find out where is the problem i can not find it.:mad:

I tried replace u7000 for new one but still shorted.
I saw 2 pull up resistors but these measure ok

Hope you help!
 

Attachments

  • battery.jpg
    battery.jpg
    31.5 KB · Views: 622
Hi Everyone, newbie here.
Anyway i have MBP 2009 Water damage, and i found some chip or dioda (not sure) get burn. this chip Connected with another side 470 resistor.
its possible i get same part from another Logicboard like MBP 13 2010-2011?
img_0010.jpg


Cheers...
 
Newbie- 2010,K18,820-2850,i5 No G3HOT no 18.5v U5805

Great Job on all those who answer the questions here.

My electronics experience is pretty much the radioshack kit that had springs to make circuits, but it was fun.

I have a late 2009 macbook pro that suffered a coffee spill. i got a 2010 to practice on for $50 dollars before i destroyed the pretty one.

Apple Macbook Pro A1286 (2010,K18,820-2850,i5)

I have no G3HOT, and traced back as best as i could to find no 18.5v output of the U5805 chip.

My question is "before i rip the chip off of the board, is there some component down the line that would cause 0v output? pin 8 does not short to ground and has 0v is the chip in need of replacement?" 4.99v is at pin 2.


---------

also:
MIN_LINE_WIDTH=0.50MM
MIN_NECK_WIDTH=0.20MM
VOLTAGE=5V

is that info for wave analysis if using a scope or???

thanks
fdk:confused:
 

Attachments

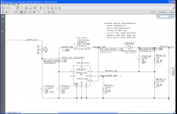
  • PowerBoostA1286.png
    PowerBoostA1286.png
    145.6 KB · Views: 1,026
ajiebali:

what is your board number? i may have a schem for you.

Thanks for reply my post.
my board is MBP 2009 EMC No: 2326
i try to recharge with/without battery its really hot and i try put the battery reallly hot also.

and i have broken logicboard from MBP 2010 and 2011...u think they have same part that i can take from that?

cheers!
ajie
 
Hi Everyone, newbie here.
Anyway i have MBP 2009 Water damage, and i found some chip or dioda (not sure) get burn. this chip Connected with another side 470 resistor.
its possible i get same part from another Logicboard like MBP 13 2010-2011?
Image

Cheers...

Hi,

Assuming your board is an 820-2530, that's the dual diode for supplying G3Hot from either the battery or Magsafe. It is a SOT665 diode type HN2D01JEAPE, circuit reference D6905.

Regards,

Chigwelldave.
 
Mbp 15 2008

Hello everybody, and thanks for sharing your knowledge. I have a mbp motherboard 820-2330a and its giving me a dim green light at the adapter, after reading the schematics and comparing it , i found out that it may be the d7005 zener 1ss418 the part that went bad and is not giving me the chargerdcin on u7000.

I've been searching the web for this part and its a "TOSHIBA Diode Silicon Epitaxial Schottky Barrier Type 1SS418 High Speed Switching Application Low forward voltage : VF (3) = "

Do you guys know if this part is known by or with a different notation??? I cant seem to find it under the 1ss418 on digi key or mouser.com. Could you please guys help me find this component to buy it? Thanks in advance
 
Register on MacRumors! This sidebar will go away, and you'll see fewer ads.