Become a MacRumors Supporter for $50/year with no ads, ability to filter front page stories, and private forums.
Hi, I'm new to this forum but I read nearly all 140 pages to find a solution to my problem.
Sorry if I overlooked something, I can't really figure out what is causing the strange behaviour of my MB.

MB 13,3 2008 M97 820-2327-A no liquid spill, no drop on the floor

It startet with no light on the MagSafe. That is fixed by changing the usual suspects for the OneWire circuit.
I've found that also the Power Line (from the charger, 17.7V) to the OneWire Overvoltage Circuit was broken. Fixed it with a thin wire.

Green light on Magsafe, battery is charging, all charger and battery information is displayed correct in 'system information'.

If I plug everything in, battery and charger, I can start the MB via Powerbutton. It beeps SOS. Wait 5 seconds, it chimes and turns on normal. (!)

I shut it down, make a PRAM-reset. Start the Mackbook, it starts. No SOS, only chime and booting normally.
So this works fine, right? I can do this the whole day, shutdown, restart, everything fine.

Yes, until I unplug the Magsafe and try to start it from battery only. Nothing happens.
When I plug the Magsafe in again and try to start the MB, I get the same behaviour as before: SOS, 5sec wait, chime, boot.

Also, It starts fine from charger only.

I've checked all the usual suspects, PP3V42_hot is present at all times, battery and/or charger only.
So is the PPBUS_G3_hot, battery is charging, system Power seems to be everywhere.
BIL is fine when only the battery is plugged in.

What really confuses me is, that it ONLY does not start from battery although I can't find any defects or missing power lines.

Of cause all the fuses are fine, the MB is definitely working even when it runs and I unplug the Magsafe!

Can anyone please give me a hint where to look at? I got schematics and boardview files and am kind of experienced repairing this stuff but this thing is crazy.

Thank you.
 
Hello

i'm french sorry for my english .
i have logic board 820 3437 no dommage liquid , no power no fan no green light.
i changed dc-in magsafe .

PP3V42_G3H 3.44v

PPVRTC_G3H 0v

PPBUS_G3H 8.24v

PPDCIN_G3H 14.95v

SMC_BC_ACOK 3.41v

PP5V_S5 5.05

PP5V_S4RS3 0v

PP3V3_S5 3.34v

PPDCIN_G3H_ISOL 14.95v

PPBUS_S5_HS_OTHER_ISNS 8.24v

PPBUS_S5_HS_COMPUTING_ISNS 8.24

but U1900 and Y1905 are hot and PPVRTC_G3H 0v
i remplaced u1900 and y1905 but always hot .
U1900 is very hot

I'm lost . I need your help
thanks you very much
 
hello,

i have a macbook pro mid 2012 core i5 820-3115 b
and i have a dim green light on magsafe.. and the macbook should not be power on..
i have check the u6901 and the pp3v42_g3h is shorted to ground, how to i must check, thanks
 
I have a A1278 early 2011 that is dead. There was no damage or spill. Press power button and you get nothing. When you attach charger it immediately lights up green. I know battery is dead, hasn't been used in months. I test the G3Hot and got 4.67v. When I tested battery connection I get .22v for 1-3, 0v for 4, .04v on 5, 4.54v on 6 and 0v for 6-9. At the magsafe I get

1 - 0v
2 - 12v then in a few second it goes to 1
3 - 4.56
4 - 18.5v then in a few second it goes to 1
5 - 0

The fuse by the memory is 16.46v on both sides.

Any help would be appreciated.
 
Last edited:
Hi, everybody !
Could anybody help me with BOARDVIEW AND SCHEMATIC for Macbook Air 13 early 2015. Board number 820-00165-A ?
I spent 2 days trying to find it, but no hope anymore.
PLEASE, help...
 
Hi, everybody !
Could anybody help me with BOARDVIEW AND SCHEMATIC for Macbook Air 13 early 2015. Board number 820-00165-A ?
I spent 2 days trying to find it, but no hope anymore.
PLEASE, help...
Try laptop-schematics.com
[doublepost=1477444117][/doublepost]
I have a A1278 early 2011 that is dead. There was no damage or spill. Press power button and you get nothing. When you attach charger it immediately lights up green. I know battery is dead, hasn't been used in months. I test the G3Hot and got 4.67v. When I tested battery connection I get .22v for 1-3, 0v for 4, .04v on 5, 4.54v on 6 and 0v for 6-9. At the magsafe I get

1 - 0v
2 - 12v then in a few second it goes to 1
3 - 4.56
4 - 18.5v then in a few second it goes to 1
5 - 0

The fuse by the memory is 16.46v on both sides.

Any help would be appreciated.
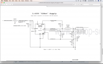
Start with the one wire circuit. G3hot is supposed to be 3.42v so thats too high. See attached pdf. Look in that area for damage. DC in board appears fine. Pin 2 and 4 are attached to ground thats why they drop. Is the battery disconnected? if its bad it can cause problems. If its connected and just dead then your light should turn from green to orange. If it does not then you have a problem with the charging circuit
[doublepost=1477444413][/doublepost]
Hi, I'm new to this forum but I read nearly all 140 pages to find a solution to my problem.
Sorry if I overlooked something, I can't really figure out what is causing the strange behaviour of my MB.

MB 13,3 2008 M97 820-2327-A no liquid spill, no drop on the floor

It startet with no light on the MagSafe. That is fixed by changing the usual suspects for the OneWire circuit.
I've found that also the Power Line (from the charger, 17.7V) to the OneWire Overvoltage Circuit was broken. Fixed it with a thin wire.

Green light on Magsafe, battery is charging, all charger and battery information is displayed correct in 'system information'.

If I plug everything in, battery and charger, I can start the MB via Powerbutton. It beeps SOS. Wait 5 seconds, it chimes and turns on normal. (!)

I shut it down, make a PRAM-reset. Start the Mackbook, it starts. No SOS, only chime and booting normally.
So this works fine, right? I can do this the whole day, shutdown, restart, everything fine.

Yes, until I unplug the Magsafe and try to start it from battery only. Nothing happens.
When I plug the Magsafe in again and try to start the MB, I get the same behaviour as before: SOS, 5sec wait, chime, boot.

Also, It starts fine from charger only.

I've checked all the usual suspects, PP3V42_hot is present at all times, battery and/or charger only.
So is the PPBUS_G3_hot, battery is charging, system Power seems to be everywhere.
BIL is fine when only the battery is plugged in.

What really confuses me is, that it ONLY does not start from battery although I can't find any defects or missing power lines.

Of cause all the fuses are fine, the MB is definitely working even when it runs and I unplug the Magsafe!

Can anyone please give me a hint where to look at? I got schematics and boardview files and am kind of experienced repairing this stuff but this thing is crazy.

Thank you.
Sounds like the battery is not being recognized. Check data lines, is this a known good battery?
 

Attachments

  • Screen Shot 2016-10-25 at 9.05.44 PM.png
    Screen Shot 2016-10-25 at 9.05.44 PM.png
    540.7 KB · Views: 4,033
Hi, I'm new on this forum and grateful to find it. I am not very experience nor that knowledgeable but trying my best to work through this.

I would really appreciate if someone could share some information. I have a late 2013 retina macbookpro 13inch which had liquid damage. It was revived by a thorough m/b clean out. It worked for a couple of month. Now it has run into problems. Here are the symptoms and my findings-

Symptoms-

1) The computer runs very slow.
2) It suffers quarter fan spins.
3) Keyboard and trackpad no longer works.
4) Charger light turns from green to amber even though there is no battery as I have taken it out.
5) Battery not recognized when plugged in.


What I have tested-

1) Power rails- All come out normal except for the fact that G3H runs at 12.3V and not 12.6v.
2) The Thunderbolt booster circuit does not show any power beyond the source at Q3080. I assumed this could be
normal as no thunderbolt device attached but I could be wrong.
3) Resistor 7110 (Chgr acin) should be 68.1K . However it starts at at 35 and runs to 55K when tested. Its unstable. Put in a new one with same results.
4) Resistor 7102 (Chgr reset) should be 100. I'm getting an unstable reading of around 50. Changed it and still getting the same result.
5) Battery connector J7050-

Readings taken when plugged in-
All ground pins (7-18) go to ground so this is normal.
Power pins 1-12 reads up to 11v but rapidly drops to under .3volts.
SCL pin 13 and 4 reads 3.4volts
SDA pin 5 and 14 reads 1.4 volts
6) Near the SMC, resistor 5380(SDA) and 5381(SCL) both read 3.4volts . There is continuity from R5381(SCL) to the battery connector pin 13 and 4. There is NO continuity from R5380(SDA) to the SDA battery pin 5 and 14.
7) There is normal continuity from the battery connector J7050 to the SDA and SCL pins of D7050 rc/clamp. The clamp gives 3,4 volts for SCL and 1.4 volts for SDA.


Items replaced with no difference in machine operation after change made-

1) Isl 6259
2) Inrush limiter Q7180
3) Q7130 m/fet
4) Q7155 m/fet
5) D7050rc/clamp

Any clues would really be appreciated. I am at a lost and am really hoping its not the SMC. Any suggestions before I go nuclear? Thanks very much for reading this.
 
First of all, this thread is amazing. Wow, some people are really dedicated to helping people. First, I want to honor that. Thank you everyone! Whatever your reasons for doing this, you're changing peoples lives and giving knowledge of electronics to future generations. I hope you feel appreciated!

I have a problem. Several months ago my 2010 MBP 13" briefly came into contact with a very slight amount of water. It had a dim green Magsafe light but after a SMC reset that is gone. From my reading of a lot of posts here, I was lucky. The only problem that still exists is the fan is constantly at high rpm. The apple diagnostic test shows a fail in the fan test, and I have iStat Menubar telling me no RPM being read. Changing fan profiles in iStat does nothing. I have the board schematic (thank you BadCaps), but no knowledge of the H8S2117 and very rudimentary electronics engineering knowledge. What would you recommend that I do? I think I can remove the old chip and put a new one in it's place, but does a new H8S2117 have to be flashed?

My computer is very important to me. It's my first Apple computer. I'm shy to say it but am kind of proud to have it. Years ago, I used Typhoon Burner to change DDR3 1333 ram sticks to 1085. So, I have 16GB ram on this 2010. Something, I've heard is rare. I love this laptop. I've thought about every possibility to keep it, but this fan is causing a lot of dust buildup inside, a big battery drain, and not to mention the annoying noise.
 
Last edited:
Hello!
From above point out, I do not mean the removal of the lock iCloud.
Is it possible to edit the serial number on the chip EFI Macbook Pro Retina 2012-2015? If swapping the chip, macbook is working very slowly;-(.
If I edit the same serial number, the effect will be the same whether the macbook will work normally?
I can not see this myself, because I do not have at hand programmer who reads this chip.
By the way what do you use programming device to read the EIF?
Thank Kamil.
 
First of all, this thread is amazing. Wow, some people are really dedicated to helping people. First, I want to honor that. Thank you everyone! Whatever your reasons for doing this, you're changing peoples lives and giving knowledge of electronics to future generations. I hope you feel appreciated!

I have a problem. Several months ago my 2010 MBP 13" briefly came into contact with a very slight amount of water. It had a dim green Magsafe light but after a SMC reset that is gone. From my reading of a lot of posts here, I was lucky. The only problem that still exists is the fan is constantly at high rpm. The apple diagnostic test shows a fail in the fan test, and I have iStat Menubar telling me no RPM being read. Changing fan profiles in iStat does nothing. I have the board schematic (thank you BadCaps), but no knowledge of the H8S2117 and very rudimentary electronics engineering knowledge. What would you recommend that I do? I think I can remove the old chip and put a new one in it's place, but does a new H8S2117 have to be flashed?

My computer is very important to me. It's my first Apple computer. I'm shy to say it but am kind of proud to have it. Years ago, I used Typhoon Burner to change DDR3 1333 ram sticks to 1085. So, I have 16GB ram on this 2010. Something, I've heard is rare. I love this laptop. I've thought about every possibility to keep it, but this fan is causing a lot of dust buildup inside, a big battery drain, and not to mention the annoying noise.

Impossible replace SMC withouth rework station.
You have 2 ways to fix this.
1- Get new or used board in ebay and just replace
2- Send your board to repair

Follow auctions on ebay and maybe you can get a big deal
Good luck
[doublepost=1480320077][/doublepost]
Hello!
From above point out, I do not mean the removal of the lock iCloud.
Is it possible to edit the serial number on the chip EFI Macbook Pro Retina 2012-2015? If swapping the chip, macbook is working very slowly;-(.
If I edit the same serial number, the effect will be the same whether the macbook will work normally?
I can not see this myself, because I do not have at hand programmer who reads this chip.
By the way what do you use programming device to read the EIF?
Thank Kamil.
You need a clean ME region binary for each model, can not swap bios from donor board.
Find in ebay , there are a lot of sellers offering this programmed IC
 
Hi !

Could anybody help me with MBA a1466?
MainBoard number 820-00165-A.
I need schematics and boardview for IO board ( DC-IN board ).

IO board number is 820-3455-A,
Other side is NYKS 94V-0 NM19 155T 15B

If you would need schematics and brd file for the main board, then I will attach them later, Because of whriting from other computer.
 
Have a Late 2008 Macbook Unibody (A1278 EMC 2254 MacBook5,1 MB467LL/A) that won't power up. No liquid spill, just died one day. Tried the following without luck.

- SMC reset
- Temporary Bypass
- Jumpered the Power-On Pads with keyboard ribbon cable attached and detatched
- Tried different AC adapter. Adapter lights have shown red, orange, and green.

No boot sound, LCD doesn't light up (no Apple logo), CPU fan doesn't spin up.

Took Voltage measurements around the logic board (without removal) with battery inserted and AC adaptor plugged in

- Fuse near battery = 12.58V on both sides
- G3Hot (one of the power-on pads) = 3.41V
- PP3V3_S5 = 3.31V
- PP3_S5_AVREF_SMC = 3.29V
- SMC_RESET_L = 3.41V
- PM_PWRBTN_L 3.41V ( 0V when power-on pad jumpered )
- PM_SYSRST_L = 0V (AC adapter disconnected), 3.31V (AC adapter attached), 3.31V (AC adapter attached + power switch via keyboard or power-on pad)
- PM_SLP_S4_L = 0.01V

Looks like the SMC is good from the following signs

- AC adapter has green light so onewire circuit must be good
- provide proper control to get 12.58V
- changes PM_PWRBTN_L when power-on pad jumpered

Since PM_SLP_S4_L doesn't change. The MCP (nVidia MCP79) isn't triggering the S4->S3 transition. I guess diagnosing MCP is next step.

Here is a folder containing schematics, annotated boardview with voltage readings, board picture with voltage probe points, and notes

https://drive.google.com/open?id=0Bwns7f1Ly3k1WGdnMHBnU2p4Zmc

Jumpered the power-on pads per this link. See pic under Macbook (13-in Late-2008)

http://www.insidemylaptop.com/turn-...-without-power-button-locating-power-on-pads/
 
Last edited:
Start back at the DC-in board and make sure that the centre pin is putting out 3V. If yes then you need to move to the charger circuit.
Thank you Dadioh for your help,I have a 2011 macbook pro 13 that don't charge the battery and no green light when connected to magsafe,the Mac works fine no liquid damage,
the centre pin of DC in board shows 0 V instead of 3v
pins 1 and 5 show 0 V
pins 2 and 3 show 16,5 V
the fuse next to the battery is ok and show 12,4 V and (11,42 V when magsafe not connected)
battery pins 1,2 and 3 show 0 V when battery disconnected and 11.42 V when connected
pins 6 and 4 show 3.4 V
pin 5 shows 0 V.
i don't have the schematic nor the board view image.
so i don't know where to start looking ???

Any sugestions ?

thanks
 
Hello

I wonder if anyone knows what could be wrong with my macbook pro
I made a clip on youtube so you can see my problem


As shown in the clip I have to use this brush to wipe on the magsafe board connectors, causing probably some short circuit or something, it works like this every time I have to charge it, or run the comp on magsafe power.
It looks like your DC in board connector is dirty,don't use anything metal to clean it !!!
 
  • Like
Reactions: ivaburug.
Hi i just bought a faulty mbp 2010 13'' will not boot no signs of water!
when i plug in the magsafe nothing but a faint green light, left it overnight still no change, so i tried a battery with 50% charge nothing again.
now i put in the original battery (flat i think) and tried a different magsafe i got a green light and after about 20 seconds it begins to fade so no light, if i take the magsafe and put it back into my working mbp then back to the faulty one the same thing happens (fades after a few seconds).

I tried the same thing with the half charged battery and the magsafe flashes one green flash then off, same thing happens when swapping magsafes between mbp's.

If no battery is connected i get the fading green light senario.

At the G3 i have
magsafe + no battery = 0.29
magsafe + bad battery = 0.30
magsafe + good battery = 1.05
good battery = 1.05
bad battery 0.18---->0.13

Any ideas thanks
the magsafe is not communicating with the SMC, check the fuses and the charging circuit
[doublepost=1482754497][/doublepost]
Hi all!

Last week i bought a MBP early 2011 with a fruit juice spill. According to the previous owner the MBP didnt work at all.

After receiving the MBP i didn't turn it on, because that could cause more damage. I took it apart and the dried up juice was everywhere! I cleaned it with 99% alcohol and a toothbrush, after a lot of minutes cleaning there was still a lot of juice left, but decided to turn it on anyway and TADAAA the MBP worked like a charm.

I still wanted the logic board to be clean and since the Alcohol wasn't helping with cleaning all the sticky stuff i decided to buy some clean water (I don't know how to call it in English, but it's pure water and it shouldn't conduct electricity). I made the water hot and than cleaned the logic board with a toothbrush and all the sticky stuff came off easily. After that I let the Logic board dry and even used a hairdryer for a while. Reassembled the MBP and turned it on, but there is no picture :(:(

Here are the symptoms:

It turns on. leds on the front of the MBP are stable. Fan goes to full speed in a few seconds and stays at full speed. The battery is charging. No picture, backlight or chime..

I tried several things like, replacing the ram, trying to boot only with adapter and LCD screen, reset SMC, SMC bypass. All no luck. When I do the SMC bypass the fan goed immediately to full speed instead of slowly going to full speed. So there is a difference, but still no picture, backlight or chime.

So it was a bad idea to use that water, I know now :( Is there anything I can check? And I'm sorry for the long post, but maybe it's fot the best so you all know the background of the MBP. I hope you guys can help me out. Thanks in advance :)
Bad idea to clean it with purified water,you should use isopropyl 99% alcohol and let it dry completely.
 
Here is a shot of the one north east of the ram slot.
No Charge

New to this forum:
Just a few question that I hope someone with more experience than I might be able to point me in the right directions.

I received an A1278 13” mid 2010 i5 macbook with what looked like minor water damage. Tested logic board without the keyboard connected and it booted fine.
Replaced keyboard and everything works great again.

The issue is when charger is attached there is neither a green or orange light on charger. When booted in the upper right of the display shows 41% and the battery indicator symbol shows the charger is connected. As long as you have the charger attached the battery level does not change either up or down.The system will boot with only battery, but will not with just the charger

System Report shows Charge remaining: 2339 Fully Charged: No Charging: No
Full: 5664 Cyc: 3 Condition: Normal Battery Installed: Yes Amp: 0 Voltage: 11402

AC Charger info: Connected: Yes Charging: No Have tried a couple of magsafe chargers, replaced the magesafe also.
SMC has been tried
Logic board 820-2879B

Have full setup for testing voltages. I have the board Schematic and board view need to know what to look for and where.
Thanks in advance for any help!!!
The centre pin being 0V is why the led isn't green. How familiar are you with reading schematic and boardview files? You can find them searching the web. You need to check pin 14 on the isl6259 charger IC to check if it is 3.3V. If not then the charger IC is not happy. Then you need to troubleshoot that circuit to find the issue. Output of charger should be 12.58V.
 
Hi Everyone!

I have a really weird issue that hopefully some of you may have solutions to.

My laptop (MBP Retina Mid 2014 13 Inch) recently stopped charging from its 60W magsafe 2 power adapter. Initially I thought my SMC needed a reset, so I performed one and still no charging. I then tried using a 45W magsafe 2 for the MBA 2013 on my MBP and it does charge my MBP about 8 out of 10 tries. I tried plugging my 60W magsafe 2 into my MBA to see if it was faulty and it charges the MBA without any issue.

Sometimes I can wiggle the magsafe 60W connector head and it will pass power into the MBP but won't charge the battery (no orange or green light). My battery also seems to be fine as when I use the 45W magsafe to charge, it does so normally, albeit slowly, and I can use the MBP without a power supply plugged in.

Anyone got any recommendations on what I can do? I suspect my logic board is faulty but I'm not sure.
 
Hi Everyone!

I have a really weird issue that hopefully some of you may have solutions to.

My laptop (MBP Retina Mid 2014 13 Inch) recently stopped charging from its 60W magsafe 2 power adapter. Initially I thought my SMC needed a reset, so I performed one and still no charging. I then tried using a 45W magsafe 2 for the MBA 2013 on my MBP and it does charge my MBP about 8 out of 10 tries. I tried plugging my 60W magsafe 2 into my MBA to see if it was faulty and it charges the MBA without any issue.

Sometimes I can wiggle the magsafe 60W connector head and it will pass power into the MBP but won't charge the battery (no orange or green light). My battery also seems to be fine as when I use the 45W magsafe to charge, it does so normally, albeit slowly, and I can use the MBP without a power supply plugged in.

Anyone got any recommendations on what I can do? I suspect my logic board is faulty but I'm not sure.
i will try an other 60 W charger if still no green light than i will check DC in boardm if both are good than the charging circuit in the logic board is faulty,
 
Like most people on this thread, I'm having some trouble getting my MBP to power on. It is a mid-2012 model that I purchased non-functional for $60.
The seller, a close friend, said there was no water damage and that one day it just quit working and the Genius Bar told them the Logic Board was fried. I have no reason not to believe him and after taking off the back cover, I truly do not see any evidence of water damage (corrosion, etc.).

The symptoms are as such:
-NO SIGNS OF LIFE (no lights when I press the battery charge indicator, no fan spin or attempt to power up)
-a very dim magsafe LED (amberish in color) (I have tried multiple magsafe power adapters)
-SMC Bypass as detailed on the first page of this thread does not yield anything

Basically I'm stuck with this beautiful paperweight that otherwise is in literally new condition. Such a shame.

I'm not savvy at all when it comes to component level repair but I can say that I do get 3.42 volts at the power pads when the magsafe is plugged in. I do not get this voltage just off of the battery.

Right now, my only thoughts are that this could be a bad Magsafe jack or a completely dead battery. However, I have tried starting it plenty of times with the battery disconnected to no avail. Since I do get the 3.42 volts, I believe that means that the one-wire circuit is fine (I might be totally wrong).

I would appreciate any pointers on what I should do next.
 
In order to get a green light in the magsafe ,you need to have G3hot (3.42V) in pin 5 of U6901 and 3 V (SMC_BC_ACOK) in pin 1 and pin 2 of U6901 .so check if you have SMC_BC_ACOK (3V) ?
Also check the voltage in the white fuse next to the battery connector you should have 12,5 V.
If you can charge the battery in an other macbook pro ,you probably can start the mac,the battery you have is discharged .
 
In order to get a green light in the magsafe ,you need to have G3hot (3.42V) in pin 5 of U6901 and 3 V (SMC_BC_ACOK) in pin 1 and pin 2 of U6901 .so check if you have SMC_BC_ACOK (3V) ?
Also check the voltage in the white fuse next to the battery connector you should have 12,5 V.
If you can charge the battery in an other macbook pro ,you probably can start the mac,the battery you have is discharged .

Thanks for the prompt reply. I measured 2.36 V on pin 1 and 2 of U6901. On pin 5 I have 3.46 V. The white fuse is reading 12.22 volts.

I just wanna make sure, was I testing the right part? I have attached a photo in which I circled what Boardview showed was U6901. I'm pretty sure I got it right but I wanna check.

Also, when measuring, I place the positive terminal on the pin to be measured and the negative on the ground around the screw on the motherboard?
 

Attachments

  • photo1484361162125.jpg
    photo1484361162125.jpg
    2 MB · Views: 8,729
Last edited:
Thanks for the prompt reply. I measured 2.36 V on pin 1 and 2 of U6901. On pin 5 I have 3.46 V. The white fuse is reading 12.22 volts.

I just wanna make sure, was I testing the right part? I have attached a photo in which I circled what Boardview showed was U6901. I'm pretty sure I got it right but I wanna check.

Also, when measuring, I place the positive terminal on the pin to be measured and the negative on the ground around the screw on the motherboard?
SMC _BC_ACOK suppose to be 3V ,2,36 V is kind of low. check the voltage of pin 4 of U6901 ?
measure the voltage of pin 3 of DC in board if you get 0 V it means the SMC is not communicating with the magsafe .
 
SMC _BC_ACOK suppose to be 3V ,2,36 V is kind of low. check the voltage of pin 4 of U6901 ?
measure the voltage of pin 3 of DC in board if you get 0 V it means the SMC is not communicating with the magsafe .

3.43 v on the third pin of the DC in board. 3.46 v on the 4th pin of U6901.
 
Hi guys,

I will really appreciate a help from anyone :)
I'm the owner of Macbook Pro Late 2011 13". Recently I've decided to upgrade it with higher capacity Ram and SSD.
Yesterday, after following the instructions from ifixit.com, my Macbook stopped working with next symptoms:

Macbook is not turning on. After I'm plugging in the power adapter (green light) I can here the clicking sound (approx. every second or even a bit faster) and the light on the front edge starts blinking (sync with clicking sound). I've tried many different scenarios, disabling some parts of it (battery, hdd, RAM ,etc), holding and releasing the power button etc... but result is still the same... I've also tried to revert back to the previous configuration but it's still not working.

Worth to mention that I've also tried this scenario with hodling power button for 10 secs and then (without releasing it) enabling the power adapter, as a result Macbook switch to next state:

Fan has started to work more intensively, SIL light has stopped to blink and clicking noise has changed to some other, even more silent sounds. After waiting for a couple minutes Macbook didn't exit from this state.

Any ideas what can be the problem here and how it can be resolved?

Thank in advance
 
have you fixed this yet, can you post a pic of logic board?



Hi guys,

I will really appreciate a help from anyone :)
I'm the owner of Macbook Pro Late 2011 13". Recently I've decided to upgrade it with higher capacity Ram and SSD.
Yesterday, after following the instructions from ifixit.com, my Macbook stopped working with next symptoms:

Macbook is not turning on. After I'm plugging in the power adapter (green light) I can here the clicking sound (approx. every second or even a bit faster) and the light on the front edge starts blinking (sync with clicking sound). I've tried many different scenarios, disabling some parts of it (battery, hdd, RAM ,etc), holding and releasing the power button etc... but result is still the same... I've also tried to revert back to the previous configuration but it's still not working.

Worth to mention that I've also tried this scenario with hodling power button for 10 secs and then (without releasing it) enabling the power adapter, as a result Macbook switch to next state:

Fan has started to work more intensively, SIL light has stopped to blink and clicking noise has changed to some other, even more silent sounds. After waiting for a couple minutes Macbook didn't exit from this state.

Any ideas what can be the problem here and how it can be resolved?

Thank in advance
 
Register on MacRumors! This sidebar will go away, and you'll see fewer ads.