Become a MacRumors Supporter for $50/year with no ads, ability to filter front page stories, and private forums.
I got it working at last. The IC should jest have more hot air. Finally I could read 12,5V on PPBUS. Everything works fine now (assembled) apart from charging the battery. After all I am satisfied with it. I will just use AC power. But something bothers me. C7043 (CHGR_CSOP and CHGR_CSON) fell off when I used hot air (I used alu foil and covered everything surraunding the IC) and I forgot to solder a new one. Could it be the reason why charging doesn't work? Pins 7,8 and 9 on battery connector have 11,75V without battery connected. Pins 4&6 have 3,3V. Nothing on pin 5.

I believe CSOP and CSON stands for Current Sense Output Positive and Negative. These are input to the ISL6258 that represent the voltage reading across a small valued resistor R7008 (0.01 Ohm). If this resistor is missing/damaged you will not be able to power the system from battery or charge it. The capacitor (0.1 uF) is needed to smooth out the voltage reading by the charger. Your battery connector voltage reading is normal. Pin5 should have a 10Kohm resistor to ground, thus the no voltage reading, it is an enable output for the battery to tell it that it is connected to the system.
Good work to get your system working!
 
Hi everybody,

I am new to Mac world (all my life - PC). Recently my son's friend gave him spieled with milk MacBook Pro MB990xx/A 13.3"/2.53/2X1GB/160-5400. Of cause it does not boot. I have checked everything I could: HDD, fan, battery, CD ROM are OK. I think problem with logic board. Is there the way to check it? Can you reference me to thread with step-by-step check up? Or it is not worth it? What is my option to upgrade it?

Thank you in advance
 
Hi everybody,

I am new to Mac world (all my life - PC). Recently my son's friend gave him spieled with milk MacBook Pro MB990xx/A 13.3"/2.53/2X1GB/160-5400. Of cause it does not boot. I have checked everything I could: HDD, fan, battery, CD ROM are OK. I think problem with logic board. Is there the way to check it? Can you reference me to thread with step-by-step check up? Or it is not worth it? What is my option to upgrade it?

Thank you in advance

First question: please clarify "does not boot". If the MBP powers up and then "bongs", hardware wise it is doing the right thing. In my mind doesn't boot means it powers up and you have a blank screen with question mark folder, or you are stuck in some boot state, i.e. Apple logo, but never got past it. In any case, spilled liquid needs to be cleaned up properly. First thing to do is disassemble the MBP to the bare logicboard then follow L Rossmann's instruction (a few posts back) to clean the board by immersion and clean the logicboard TOP and BOTTOM.
 
Last edited:
cmdrdata,

Thank you for fast reply. I used wrong term. Sorry. It does not power up. I press power button and nothing happen. I want to know if this is really MB problem. Is there basic way to check it? Battery shows 11.8 V.

Thank you
 
Actually I had the keyboard disconnected when I briged the G3Hot pads. Not sure why it didnt start? So i took a known faulty keyboard and plugged in the ribbon into the laptop. I then did a SMC reset procedure and it started. I will order a new keyboard and go from there. Just curious why it didnt start by bridging the G3Hot pads. Could it be related to a ground issue?

Update: So the keyboard fixed the no power issue and i may have another issue. When starting without the hard drive the LCD will flash on and then turn off with a very high frequency hum that stops when the lcd turns off. With the hard drive installed the LCD stays on and the high frequency hum slowly quites down while the system boots. It also has noticeable black botches at the bottom of the LCD.
 
First of all I want to thank Dadioh for starting this thread and everyone who has contributed to it, with your help I have already repaired one Macbook pro and onto the other one now. I feel extremely privileged to be part of this forum.

I am working on Macbook pro 13" mid 2009 model A1278 board 820-2530-A:
It works off the charged battery with or without the MagSafe but the adapter light is dim green, it does trickle charge though very slow. I replaced the U7000 (ISL6258A) and checked still the same, The Mac reads the battery and adapter is also sensed when plugged in, the bill connector is OK and shows the battery status on the side.
I am bit confused and think that I am missing something, please help in the right direction and also it will be greatly appreciated if someone can help me with the boardview file for this model.

...Thanks
Sid
 
Short update:
1. G3HOT - 0.8 V
2. Battery connector: pins 1-4 and 1-6 - 0.8V; pins 1-7, 1-8, 1-9 - 11.8 V
I understand that "0.8 V" is the problem. What is next to check? I am a little confused with all these pieces
I attached bottom view of my LB (A1278 820-2530A). Top view is the same as on page #1 of this thread.

Thanks
 

Attachments

  • Motherboard bottom.jpg
    Motherboard bottom.jpg
    917.5 KB · Views: 592
Short update:
1. G3HOT - 0.8 V
2. Battery connector: pins 1-4 and 1-6 - 0.8V; pins 1-7, 1-8, 1-9 - 11.8 V
I understand that "0.8 V" is the problem. What is next to check? I am a little confused with all these pieces
I attached bottom view of my LB (A1278 820-2530A). Top view is the same as on page #1 of this thread.

Thanks
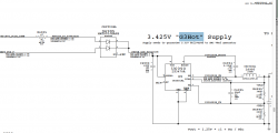
Attached is a typical G3HOT circuit for a 13" MBP. G3HOT is the initial power that MUST be up at 3.42v before the system can even begin to initiate system power up sequence. This is the main supply to the SMC and is ALWAYS present when a good battery or magsafe is connected, aka, it is always HOT. Thus if G3HOT is not up, the SMC can't even begin to determine if everything else is ok and can't even initiate a communication with the magsafe or battery.

As you can see on the upper left, the magsafe power OR the battery power is the source to G3HOT generator. This raw DC voltage (16.5v or 12v) is down regulated by LT3470 to generate the 3.42v. This chip generates 3.42v (G3HOT) when the feedback input from R6995-R6996 to pin 1 of the chip is 1.25v. Others in this group can point to you where these resistor and chips are located.
 

Attachments

  • G3HOT.png
    G3HOT.png
    69.5 KB · Views: 617
Need help on A1278

Hello,
I'm working on a water damaged A1278, and need some help from you guys.
This A1278 was originally water damaged, so i cleaned the board pretty good and got it to boot up. Then went back to test it again the next day, it didn't boot up at all.
Here's what happened:
- Laptop won't power on (fan won't spin) when MagSafe plugged in.
- Laptop CPU spins up (very high speed) after did the SMC reset (no display or chime or boot), and as long as the MagSafe still plugged in then i can shut down and turn it back on using the power button, but when i unplug the MagSafe then i can't get it to turn on (even with just the fan on) using the power button.
- Checked and got good voltage throughout the board (referenced to the previous threads on this site).
- But there's one little white component (not sure whether it's a resistor or capacitor?), i got no resistance or voltage on this at all (see pics).

My question is what is it, and should i get some kind of resistance or voltage from this component? Is there any way i can by pass to confirm that this caused the problem? Or if there's any where i can get a replacement if it was bad?

image9nd.jpg


Close-up:
closeuphw.jpg
 
Problem with keyboard macbook pro 13 "

How about a macbook pro 13 "water damage. Achieve the wled change, with the help of this great forum, all successfully. Everything works fine, however I realize that the horizontal line of the letter keyboard xa the m does not work, and wipe the entire card with alcohol but I can not fix it, the keyboard is not poor because another. can you help me please to identify the components to replace or check if they are in good working order? Greetings to all from mexico. :)
 
Hello,
I'm working on a water damaged A1278, and need some help from you guys.
This A1278 was originally water damaged, so i cleaned the board pretty good and got it to boot up. Then went back to test it again the next day, it didn't boot up at all.
Here's what happened:
- Laptop won't power on (fan won't spin) when MagSafe plugged in.
- Laptop CPU spins up (very high speed) after did the SMC reset (no display or chime or boot), and as long as the MagSafe still plugged in then i can shut down and turn it back on using the power button, but when i unplug the MagSafe then i can't get it to turn on (even with just the fan on) using the power button.
- Checked and got good voltage throughout the board (referenced to the previous threads on this site).
- But there's one little white component (not sure whether it's a resistor or capacitor?), i got no resistance or voltage on this at all (see pics).

My question is what is it, and should i get some kind of resistance or voltage from this component? Is there any way i can by pass to confirm that this caused the problem? Or if there's any where i can get a replacement if it was bad?

Image

Close-up:
Image

That is a capacitor on the ethernet magnetics and should be unrelated to anything but ethernet. It should measure open circuit with power off.

----------

How about a macbook pro 13 "water damage. Achieve the wled change, with the help of this great forum, all successfully. Everything works fine, however I realize that the horizontal line of the letter keyboard xa the m does not work, and wipe the entire card with alcohol but I can not fix it, the keyboard is not poor because another. can you help me please to identify the components to replace or check if they are in good working order? Greetings to all from mexico. :)

Greetings from Canada :)

If another keyboard behaves the same then it is something to do with the keyboard controller. It is the 56 pin device just up from the keyboard connector. Examine under magnification if possible and clean as well as you can.
 
[/COLOR]

Greetings from Canada :)

If another keyboard behaves the same then it is something to do with the keyboard controller. It is the 56 pin device just up from the keyboard connector. Examine under magnification if possible and clean as well as you can.[/QUOTE]

Dadioh Thanks for the prompt reply, I review circuit 56-pin I cleaned and still the same, it may have been damaged? Your beam replaced this? I have other damaged cards where I can take it, is the same process to replace the wled? Thanks and sorry for the trouble. regards
 
[/COLOR]

Dadioh Thanks for the prompt reply, I review circuit 56-pin I cleaned and still the same, it may have been damaged? Your beam replaced this? I have other damaged cards where I can take it, is the same process to replace the wled? Thanks and sorry for the trouble. regards

Same process as WLED driver. More pins. You want to carefully cover adjacent plastic such as the keyboard connector and memory connectors with Kapton tape to prevent melting from the hot air tool.

Edit: before replacing the device you might want to double check the traces near it to make double sure they are all clean. Also a boundary scan (checking the resistance to ground on all pins) and comparing it to a known good board could identify for sure if the device is bad.
 
Problem keyboard macbook pro

Ok thanks Dadioh, proceed to check each of the pins of a good card, just finally, to check the pins with the card is plugged into the mains eliminator? regards
 
That is a capacitor on the ethernet magnetics and should be unrelated to anything but ethernet. It should measure open circuit with power off.

Then what you think i should check for in related to these issues:
- Laptop won't power on (fan won't spin) when MagSafe plugged in.
- Laptop CPU spins up (very high speed) after did the SMC reset (no display or chime or boot), and as long as the MagSafe still plugged in then i can shut down and turn it back on using the power button, but when i unplug the MagSafe then i can't get it to turn on (even with just the fan on) using the power button.

Thanks in advance.:)
 
Last edited:
Ok thanks Dadioh, proceed to check each of the pins of a good card, just finally, to check the pins with the card is plugged into the mains eliminator? regards

Whenever measuring resistance on a logic board the power should be removed. Disconnect the battery and magsafe.
 
Problem keyboard macbook pro

How about, again bothering Dadioh, I proceeded to check the ground pin and 52, two of them are grounded in good card, but in the bad match exactly the same. proceed to change the circuit? I RECOMMEND? thanks
 
As you can see on the upper left, the magsafe power OR the battery power is the source to G3HOT generator. This raw DC voltage (16.5v or 12v) is down regulated by LT3470 to generate the 3.42v. This chip generates 3.42v (G3HOT) when the feedback input from R6995-R6996 to pin 1 of the chip is 1.25v. Others in this group can point to you where these resistor and chips are located.

Can somebody in this group point to me on a board 820-2530A where LT3470A and R6995-R6996 are located?

Thank you
 
Whenever measuring resistance on a logic board the power should be removed. Disconnect the battery and magsafe.

Hi Dadioh, I have a question for you. I have a MacBook Pro (Mid2009) and I believe the LEDdriver is emitting a high frequency pitch hum. The sound goes away when the LCD is turned to its brightest setting. Also at the bottom of the screen I have the stagelight effect and not sure if its related. Do you have any advise for me?
 
Hi Dadioh, I have a question for you. I have a MacBook Pro (Mid2009) and I believe the LEDdriver is emitting a high frequency pitch hum. The sound goes away when the LCD is turned to its brightest setting. Also at the bottom of the screen I have the stagelight effect and not sure if its related. Do you have any advise for me?

Capacitors can emit noise if operated in audible frequency band.

http://www.edn.com/design/components-and-packaging/4364020/Reduce-acoustic-noise-from-capacitors

The backlight voltage is generated by the WLED device by pulsing into an LC network. It is possible this is in the audio band but I personally have never heard anything from the boards I am working on. Maybe one of the caps on the WLED output is flexed off the board and creating a diaphragm? If that is the case maybe reflowing the solder on the caps? Bit of a wild guess but easy experiment.

I have one of those stage light displays as well. I believe it is caused by one or more of the 6 LED strings not functioning. In my case it is the display itself but it would be conceivable that it could be a bad resistor on one of the led returns to the WLED driver. I don't think it would be related to the audible noise.

Let us know if you do get rid of the noise.

----------

I have a question. I just received a 2011 MBP 13" liquid spill. The previous owner was mucking around with it and bypassed the backlight fuse with a solder blob. It then stopped working altogether... Not sure how long before that second failure happened. Details are sketchy since they didn't even admit to the tinkering until I confronted them with my microscope findings.

Anyway, I believe that my G3Hot is only at 2.7V but I am not familiar with this board layout at all. Can anyone point me to the location of the G3Hot circuit?

Many thanks

----------

How about, again bothering Dadioh, I proceeded to check the ground pin and 52, two of them are grounded in good card, but in the bad match exactly the same. proceed to change the circuit? I RECOMMEND? thanks

Did the actual resistance measurements match up on the other pins? The idea was to see if the device is defective then it would show up in differ resistance paths in the device.
 
Mid-2010 13" - MC374LL/A

Mid-2010 13" - MC374LL/A Model No: A1278 (EMC 2351*)

hello guys,

Water damaged board cleaned in the usuall methods , green and orange light on magsafe. powers on fans spin at normal pace but no lcd power and it bongs every 2 seconds and will carry on bong/beeping every second or 2 second intervals.

what does this mean ? any ideas will be great...

:confused:

tried to replace ram but still no joy....
 
Last edited:
Hello,

MBP - A1278 - K24 board

Powers up without LCD (chime and fan run continuously) but as soon as LCD is connected it powers up and after 3-5 sec. it shuts down. I tried another LCD and it didn't help. I should mention that I had dettached all connectors from the board apart from keyboard. Anybody had this sort of problem?
 
Hi Dadioh,

Can you show me on a logic board 820-2530A (MBP-13" A1278 - K24, Mid 2009) where LT3470A and R6995-R6996 are located?
 
Hello,

MBP - A1278 - K24 board

Powers up without LCD (chime and fan run continuously) but as soon as LCD is connected it powers up and after 3-5 sec. it shuts down. I tried another LCD and it didn't help. I should mention that I had dettached all connectors from the board apart from keyboard. Anybody had this sort of problem?

I wonder if the WLED driver is detecting too much current to drive the backlight and telling the SMC to shut down. Although I have never seen this sort of behaviour.
 
please could anyone offer any advice with troubleshooting a MB 13" 3,1 late-2007 (non-pro - i realise this is the pro forum, but this particular thread seems to have the most knowledgeable people in it!)...

it suffered a liquid spill, after cleaning thoroughly it now boots and functions 99%. the issues i have found are that:

- asd diagnostics failed one test (VP0R PBus Rail 0 sensor reading below low point - 8.61)

- occasionally when switching on the fan spins up and front led comes on, but no display or chime. if i hold power button to force it off, then power on again it boots normally the 2nd time.

- when switched on, if allowed it to go into sleep mode through inactivity it occasionally cannot be woken. have to force power off then switch it back on and it will recover from the sleep state. sleep mode which is activated through the magnet detector on the battery connector works and wakes fine every time.

i have another logic board from the same model (however that it also faulty - does not boot at all so i cannot trust that every component reads as it should) and have tried comparing the resistance and capacitance of the components around the battery connector and magsafe connector areas, but they all appear to match up.

one thing i am not certain of though is how to take voltage readings? i notice on page 37 another user was having PBus voltage issues on an MBP, but i have only taken multimeter readings of components with the power disconnected - is there a way to physically check and confirm the PBus voltage?

many thanks
 

Attachments

  • IMG_1567.JPG
    IMG_1567.JPG
    227 KB · Views: 390
Last edited:
Register on MacRumors! This sidebar will go away, and you'll see fewer ads.